Advancing skin care innovation with bioengineered skin equivalents

This article and associated images are based on a poster originally authored by Przyborski Laboratory and presented at ELRIG Drug Discovery 2025 in affiliation with Durham University and REPROCELL Europe.

This poster is being hosted on this website in its raw form, without modifications. It has not undergone peer review but has been reviewed to meet AZoNetwork's editorial quality standards. The information contained is for informational purposes only and should not be considered validated by independent peer assessment.

Introduction

Bioengineered skin models provide a physiologically relevant, predictive platform for skin care applications. We have developed a highly organized and reproducible skin model, resembling the structure of human skin1,2 (Figure 1).

There is an increasing demand for bioengineered skin that incorporates additional cell types to model specific behaviors.

The skin model resembles the structure of human skin

Figure 1. The model resembles the structure of human skin. Image Credit: Image courtesy of Przyborski Laboratory, in partnership with ELRIG (UK) Ltd.

Pigmented skin models

Uniformly pigmented skin models exhibit similar characteristics to human skin:

  • Exclusive localization of melanocytes to the stratum basale
  • Evidence of melanin transfer to neighbouring melanocytes
  • Polarized melanin distribution and the formation of a supranuclear cap in basal keratinocytes

Advancing skin care innovation with bioengineered skin equivalents

Image courtesy of Przyborski Laboratory, in partnership with ELRIG (UK) Ltd.

The pigmented skin model demonstrates similar characteristics to human skin

Figure 2. The pigmented skin model exhibits similar characteristics to human skin. Image Credit: Image courtesy of Przyborski Laboratory, in partnership with ELRIG (UK) Ltd.

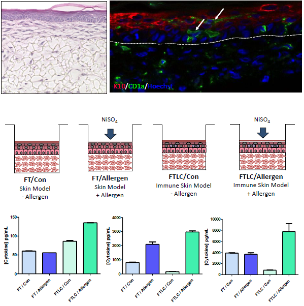
Immunocompetent skin models

  • Immunocompetent skin models have been developed through the incorporation of MUTZ-3 Langerhans cells in the epidermis
  • Langerhans cells are located throughout the epidermis in our skin model, similarly to human skin, and they provide immunological defense against pathogens
  • The immunocompetent skin model is responsive, and the topical application of allergens such as nickel sulfate induced an inflammatory response

The pigmented skin model demonstrates similar characteristics to human skin

Figure 3. The pigmented skin model demonstrates similar characteristics to human skin. Image Credit: Image courtesy of Przyborski Laboratory, in partnership with ELRIG (UK) Ltd.

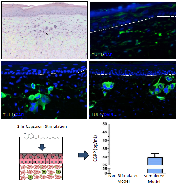
Neurosensory skin models

  • We have developed neurosensory skin models through the incorporation of F11 neurons into the dermis
  • The mature neurons extend neurites throughout the dermis and closely interact with basal keratinocytes
  • The neurosensory skin models are responsive
  • The topical application of capsaicin increased calcitonin gene-related peptide (CGRP) secretion into the media, which demonstrates neurosensory activation

Development and characterisation of a neurosensory skin model

Figure 4. Development and characterisation of a neurosensory skin model. Image Credit: Image courtesy of Przyborski Laboratory, in partnership with ELRIG (UK) Ltd.

Ageing and senescent skin models

  • Ageing and senescent skin models resemble features of native ageing skin, and they provide a screening tool for anti-ageing actives and senolytic therapies
  • The use of an increased proportion of senescent fibroblasts within the dermis increased epidermal thickness, but did not affect barrier properties
  • The incorporation of ageing fibroblasts within the dermis significantly decreased epidermal thickness (p<0.0001), and an altered morphology of the basal keratinocytes was observed

Epidermal-dermal cross-talk influences epidermal morphology during ageing

Figure 5. Epidermal-dermal cross-talk influences epidermal morphology during ageing. Image Credit: Image courtesy of Przyborski Laboratory, in partnership with ELRIG (UK) Ltd.

Conclusions and future directions

  • We have developed complex skin equivalents that incorporate cell types such as melanocytes, immune cells, and sensory neurons
  • The pigmented skin models exhibit a uniform appearance and demonstrate complex mechanisms, such as melanin transfer to neighboring keratinocytes. These skin models will be used to assess the ability of sunscreens and actives to mitigate damage from ultraviolet radiation
  • The immunocompetent skin models incorporate Langerhans cells in the epidermis, and importantly, they are responsive to allergens and irritants. They will be used to investigate the impact of particular matter on the inflammatory response
  • The neurosensory skin models incorporate neurons in the dermis and demonstrate functionality and neurosensory activation in response to neurostimulators, such as capsaicin. These skin models will be used as a screening tool for commercially relevant compounds
  • The ageing and senescent skin models exhibit an ageing phenotype, and they will be used to evaluate the efficacy of cosmetic actives

References

  1. Roger, M., et al. (2019). Bioengineering the microanatomy of human skin. Journal of Anatomy, 234(4), pp.438–455. DOI: 10.1111/joa.12942. https://onlinelibrary.wiley.com/doi/abs/10.1111/joa.12942.
  2. Costello, L., et al. (2019). Engineering a Multilayered Skin Equivalent: The Importance of Endogenous Extracellular Matrix Maturation to Provide Robustness and Reproducibility. Methods in Molecular Biology, pp.107–122. DOI: 10.1007/978-1-4939-9473-1_9. https://link.springer.com/protocol/10.1007/978-1-4939-9473-1_9.

About REPROCELL

REPROCELL’s portfolio includes an extensive product catalog to support stem cell research and 3D bioengineered tissues, a commercial biorepository of ethically-sourced human tissues, extensive clinical networks across the US and Europe that enable contract research services in human ex vivo living tissues, and the capability to supply induced pluripotent stem cells (iPSCs) for both research and clinical application

About ELRIG (UK) Ltd.

The European Laboratory Research & Innovation Group (ELRIG) is a leading European not-for-profit organization that exists to provide outstanding scientific content to the life science community. The foundation of the organization is based on the use and application of automation, robotics, and instrumentation in life science laboratories, but over time, we have evolved to respond to the needs of biopharma by developing scientific programmes that focus on cutting-edge research areas that have the potential to revolutionize drug discovery.

Comprised of a global community of over 12,000 life science professionals, participating in our events, whether it be at one of our scientific conferences or one of our networking meetings, will enable any of our community to exchange information, within disciplines and across academic and biopharmaceutical organizations, on an open access basis, as all our events are free of charge to attend!

Our values

Our values are to always ensure the highest quality of content, that content will be made readily accessible to all, and that we will always be an inclusive organization, serving a diverse scientific network. In addition, ELRIG will always be a volunteer-led organization, run by and for the life sciences community, on a not-for-profit basis.

Our purpose

ELRIG is a company whose purpose is to bring the life science and drug discovery communities together to learn, share, connect, innovate, and collaborate on an open-access basis. We achieve this through the provision of world-class conferences, networking events, webinars, and digital content.


Sponsored Content Policy: News-Medical.Net publishes articles and related content that may be derived from sources where we have existing commercial relationships, provided such content adds value to the core editorial ethos of News-Medical.Net, which is to educate and inform site visitors interested in medical research, science, medical devices, and treatments.

Last Updated: Nov 26, 2025

Citations

Please use one of the following formats to cite this article in your essay, paper or report:

  • APA

    REPROCELL. (2025, November 26). Advancing skin care innovation with bioengineered skin equivalents. News-Medical. Retrieved on January 16, 2026 from https://www.intakehealthlab.com/health/Advancing-skin-care-innovation-with-bioengineered-skin-equivalents.aspx.

  • MLA

    REPROCELL. "Advancing skin care innovation with bioengineered skin equivalents". News-Medical. 16 January 2026. <https://www.intakehealthlab.com/health/Advancing-skin-care-innovation-with-bioengineered-skin-equivalents.aspx>.

  • Chicago

    REPROCELL. "Advancing skin care innovation with bioengineered skin equivalents". News-Medical. https://www.intakehealthlab.com/health/Advancing-skin-care-innovation-with-bioengineered-skin-equivalents.aspx. (accessed January 16, 2026).

  • Harvard

    REPROCELL. 2025. Advancing skin care innovation with bioengineered skin equivalents. News-Medical, viewed 16 January 2026, https://www.intakehealthlab.com/health/Advancing-skin-care-innovation-with-bioengineered-skin-equivalents.aspx.

Comments

The opinions expressed here are the views of the writer and do not necessarily reflect the views and opinions of News Medical.
Post a new comment
Post

While we only use edited and approved content for Azthena answers, it may on occasions provide incorrect responses. Please confirm any data provided with the related suppliers or authors. We do not provide medical advice, if you search for medical information you must always consult a medical professional before acting on any information provided.

Your questions, but not your email details will be shared with OpenAI and retained for 30 days in accordance with their privacy principles.

Please do not ask questions that use sensitive or confidential information.

Read the full Terms & Conditions.