Introduction
What is the scalp microbiome?
Functions of the scalp microbiome
Factors that affect the scalp microbiome
Scalp microbiome and common scalp conditions
Current research and innovations
Conclusions
References
Explore how the dynamic ecosystem of microbes on your scalp influences hair growth, inflammation, and common scalp disorders, plus, discover the emerging microbiome-based therapies that are set to transform scalp care.
Image Credit: kei907 / Shutterstock.com
Introduction
The scalp hosts a diverse microbial community, and its unique environment is shaped by sebum, moisture, and acidic pH. These microbes, including bacteria and fungi, can influence scalp conditions through processes like biofilm formation and interaction with the immune system.
Although previous studies have linked gut and skin microbiota to disease and immunity, the functional role of the scalp microbiome is still emerging. Recent studies highlight its relevance, associating microbial imbalances or dysbiosis with scalp issues like dandruff, hair loss, and inflammation.1
What is the scalp microbiome?
The scalp microbiome is a unique and dynamic ecosystem of bacteria, fungi, and yeast that coexist in a lipid-rich environment. Among its key microbial residents are the fungus Malassezia, as well as bacteria species like Cutibacterium acnes and Staphylococcus epidermidis.
Cutibacterium acnes, formely Propionibacterium acnes, 3D illustration. Bacteria found in hair follicles and associated with development of acne, chronic blepharitis and endophthalmitis. Image Credit: Kateryna Kon / Shutterstock
Malassezia, which thrives on sebum, is involved in normal scalp physiology and health conditions like dandruff and seborrheic dermatitis. Cutibacterium acnes is known for its role in metabolizing lipids, whereas Staphylococcus epidermidis produces antimicrobial peptides that support skin defense and modulate inflammation.2
Unlike other areas of the skin, the scalp is densely populated with hair follicles and sebaceous glands that create a moist and lipid-rich environment. This environment favors the proliferation of lipid-loving microbes. The deep follicular structure of the scalp also provides niche regions for anaerobic bacteria.
Imbalances in the scalp microenvironment have been linked to inflammation, hair loss, and scalp disorders, thus emphasising the importance of understanding microbial distinctions within the scalp microbiome to support the development of targeted treatments to maintain or restore scalp health.2

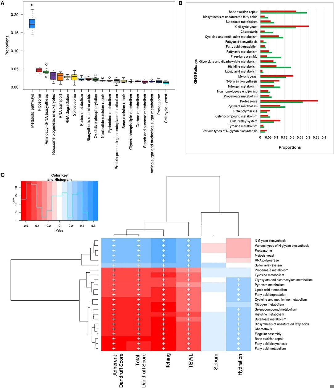
Functional analysis of fungal microbiome. (A) Twenty most abundant fungal metabolic pathways in the healthy scalp. (B) Differentially abundant (p ≤ 0.05) fungal pathways between healthy (green bars) and dandruff scalp (red bars). (C) Spearman's correlation between fungal metabolic pathways and host physiological parameters. Fungal taxa showing significant correlations (+, FDR adjusted p ≤ 0.05) with any of the parameters are plotted as a heatmap.1
Functions of the scalp microbiome
The scalp microbiome acts as a protective barrier by competing with pathogenic microbes, thereby reducing the risk of infection. Commensal microorganisms like Staphylococcus epidermidis and Propionibacterium acnes secrete antimicrobial substances and interact with host immune pathways to suppress the growth of harmful species.
The scalp microbiome also regulates sebum production and maintains an acidic pH, which is not conducive to the proliferation of various pathogens like Staphylococcus aureus and Streptococcus pyogenes. The presence of lipophilic microbes like Malassezia further supports this protective environment by utilizing sebum and contributing to the skin’s acidic nature.3,6
Immune cells and keratinocytes in the skin detect microbial signals through pattern recognition receptors such as Toll-like receptors. These receptors distinguish between harmless and harmful microbes, thereby enabling the skin to maintain tolerance toward commensals while responding to threats. Disruptions in this balance can induce inflammation and contribute to conditions like dandruff or seborrheic dermatitis.3,6
Factors that affect the scalp microbiome
Genetics and skin type
Genetic factors significantly influence the composition of the scalp microbiome by determining skin characteristics such as sebum production, hair density, and follicle type. For example, individuals with oily scalps may exhibit higher concentrations of lipophilic microbes like Malassezia in their scalp microbiome, whereas those with drier skin may harbor different microbial profiles.
Hair density also affects microenvironmental conditions by impacting moisture retention and microbial diversity. Genetic predisposition to skin conditions like dandruff or psoriasis can further alter microbial balance, thereby affecting scalp health.6
Hair and scalp care routines
Daily hygiene practices, including the choice of shampoos, conditioners, and washing frequency, directly affect microbial populations in the scalp. Over-washing can strip natural oils and beneficial microbes, thereby leading to an imbalanced scalp environment. Conversely, infrequent washing may facilitate the overgrowth of harmful species.
The use of antimicrobial or antifungal products, while helpful in treating infections, can reduce microbial diversity and compromise the protective functions of commensal organisms. Natural products may help maintain a more balanced microbiome.6
Environmental and lifestyle factors
High humidity supports fungal overgrowth, particularly of Malassezia, whereas pollution may disrupt microbial diversity.
Lifestyle factors, including diet, stress, and hormonal changes, are also directly involved in the composition of the scalp microbiome. Diets rich in fats and sugars can provide energy for pro-inflammatory microbes, whereas probiotics may support the proliferation of beneficial species.
Chronic stress weakens immune defenses and alters microbial communities. Likewise, hormonal shifts during puberty, menstruation, or menopause can change sebum composition, influencing microbial growth and scalp conditions.6
Scalp microbiome and common scalp conditions
Dandruff and seborrheic dermatitis
Dandruff and seborrheic dermatitis are common scalp conditions that are directly attributed to the overgrowth of Malassezia fungi, particularly M. globosa and M. restricta. These lipophilic yeasts thrive in oily scalp environments and disrupt the skin barrier, which leads to inflammation, itching, and flaking.
Current treatments target these fungi using topical antifungals like ketoconazole, selenium sulfide, and zinc-based agents. More recently, scientists are investigating the potential utility of probiotic and microbiome-modulating as supportive therapies to rebalance the scalp ecosystem and reduce relapse.6
Seborrheic dermatitis. Image Credit: Zay Nyi Nyi / Shutterstock
Alopecia and hair loss
Hair loss conditions, including androgenetic alopecia and alopecia areata, have been linked to microbial imbalance or dysbiosis. In alopecia areata, reduced Staphylococcus epidermidis levels and high Propionibacterium acnes and Alternaria levels may contribute to inflammation and follicle damage.
Androgenetic alopecia is associated with high Malassezia levels, which may trigger local immune responses and follicular miniaturization. These associations suggest that microbiome composition influences hair follicle health and may become a future target for therapy.6
A case of alopecia areata in a male. Image Credit: Dermatology11 / Shutterstock
Psoriasis and eczema
Scalp psoriasis and eczema involve abnormal immune activation, often worsened by microbial dysbiosis. In psoriasis, increased Staphylococcus aureus and Corynebacterium species, as well as reduced Propionibacterium, promote inflammation.
Current treatments for these scalp conditions include corticosteroids and immunomodulators. Microbiome-based interventions have also been investigated for the ability to restore microbial balance and improve patient outcomes.6
Current research and innovations
Recent studies suggest that probiotics, prebiotics, and postbiotics may modulate the scalp microbiome to support the management of conditions like dandruff, seborrheic dermatitis, or hair loss. These microbiome-focused treatments aim to restore microbial balance and improve skin barrier function. Innovations in personalized scalp care are also emerging, with some researchers investigating the utility of microbiome testing to identify targeted treatment options.7
Molecular networking and three-dimensional (3D) microbiome-metabolite mapping have been used to monitor microbial metabolites and their effects on scalp health. Combined with systems biology and multi-omics integration, these tools are guiding the development of next-generation scalp treatments that provide symptomatic relief while simultaneously addressing microbial imbalances.7
Conclusions
The scalp microbiome is crucial for maintaining scalp health by regulating inflammation, supporting the skin barrier, and balancing microbial populations. Disruptions in this balance can contribute to chronic scalp conditions like dandruff, hair loss, or psoriasis.
References
- Saxena, R., Mittal, P., Clavaud, C., Dhakan, D.B., Hegde, P., Veeranagaiah, M.M., Saha, S., Souverain, L., Roy, N., Breton, L. and Misra, N. (2018). Comparison of healthy and dandruff scalp microbiomes reveals the role of commensals in scalp health. Frontiers in cellular and infection microbiology, 8, 406709. DOI: 10.3389/fcimb.2018.00346, https://www.frontiersin.org/journals/cellular-and-infection-microbiology/articles/10.3389/fcimb.2018.00346/full
- Prajapati, S. K., Lekkala, L., Yadav, D., Jain, S., & Yadav, H. (2025). Microbiome and Postbiotics in Skin Health. Biomedicines, 13(4), 791. DOI: 10.3390/biomedicines13040791, https://pubmed.ncbi.nlm.nih.gov/21188020/
- Grice, E. A., & Segre, J. A. (2011). The skin microbiome. Nature reviews microbiology, 9(4), 244-253. DOI: 10.1038/nrmicro2537, https://www.nature.com/articles/nrmicro2537
- Mijaljica, D., Townley, J. P., Spada, F., & Harrison, I. P. (2024). The heterogeneity and complexity of skin surface lipids in human skin health and disease. Progress in lipid research, 93, 101264. DOI:10.1016/j.plipres.2023.101264, https://www.sciencedirect.com/science/article/pii/S0163782723000541
- Draelos, Z. D. (2010). Essentials of hair care often neglected: hair cleansing. International journal of trichology, 2(1), 24-29. DOI: 10.4103/0974-7753.66909, https://pmc.ncbi.nlm.nih.gov/articles/PMC3002407/
- Paul, J. K., Azmal, M., Talukder, O. F., Haque, A. S. N. B., Meem, M., & Ghosh, A. (2025). Unlocking the Secrets of the Hair Microbiome: From Scalp Health to Therapeutic Advances. The Microbe, 100353. DOI: 10.1016/j.microb.2025.100353, https://www.sciencedirect.com/science/article/pii/S2950194625001219
- Gueniche, A., Perin, O., Bouslimani, A., Landemaine, L., Misra, N., Cupferman, S., Aguilar, L., Clavaud, C., Chopra, T. and Khodr, A. (2022). Advances in microbiome-derived solutions and methodologies are founding a new era in skin health and care. Pathogens, 11(2), 121. DOI: 10.3390/pathogens11020121, https://www.mdpi.com/2076-0817/11/2/121
Last Updated: May 16, 2025