Graphene-enhanced PPE for COVID-19

The ongoing COVID-19 pandemic has made wearing masks, and other personal protective equipment (PPE) the new norm to reduce the spread of severe acute respiratory syndrome coronavirus 2 (SARS-CoV-2) virus through the air and reduce one's risk of infection.

The worldwide scarcity in the availability of N-95 masks has triggered the use of cloth masks on a large scale. There is also an urgent need for more preventative PPE kits and face masks as COVID-19 is highly infectious, even before the onset of symptoms.

To tackle this need, nanotechnology researchers from Italy have suggested using bidimensional graphene to improve existing PPE kits. Their research is published on the preprint server medRxiv*.

Graphene and its derivatives have been of great interest in recent years due to their interaction with microorganisms. The increased surface area of pristine graphene, one sheet of carbon atoms with the hexagonal arrangement, binds with viruses using hydrogen bonding, electrostatic interaction, or redox reactions. The presence of oxygen groups on graphene oxide makes the surface hydrophilic and stimulates interaction with organic molecules. The graphene derivatives are also capable of SARS-CoV-2 membrane destruction by adsorption of charged lipids.

Functionalization of graphene

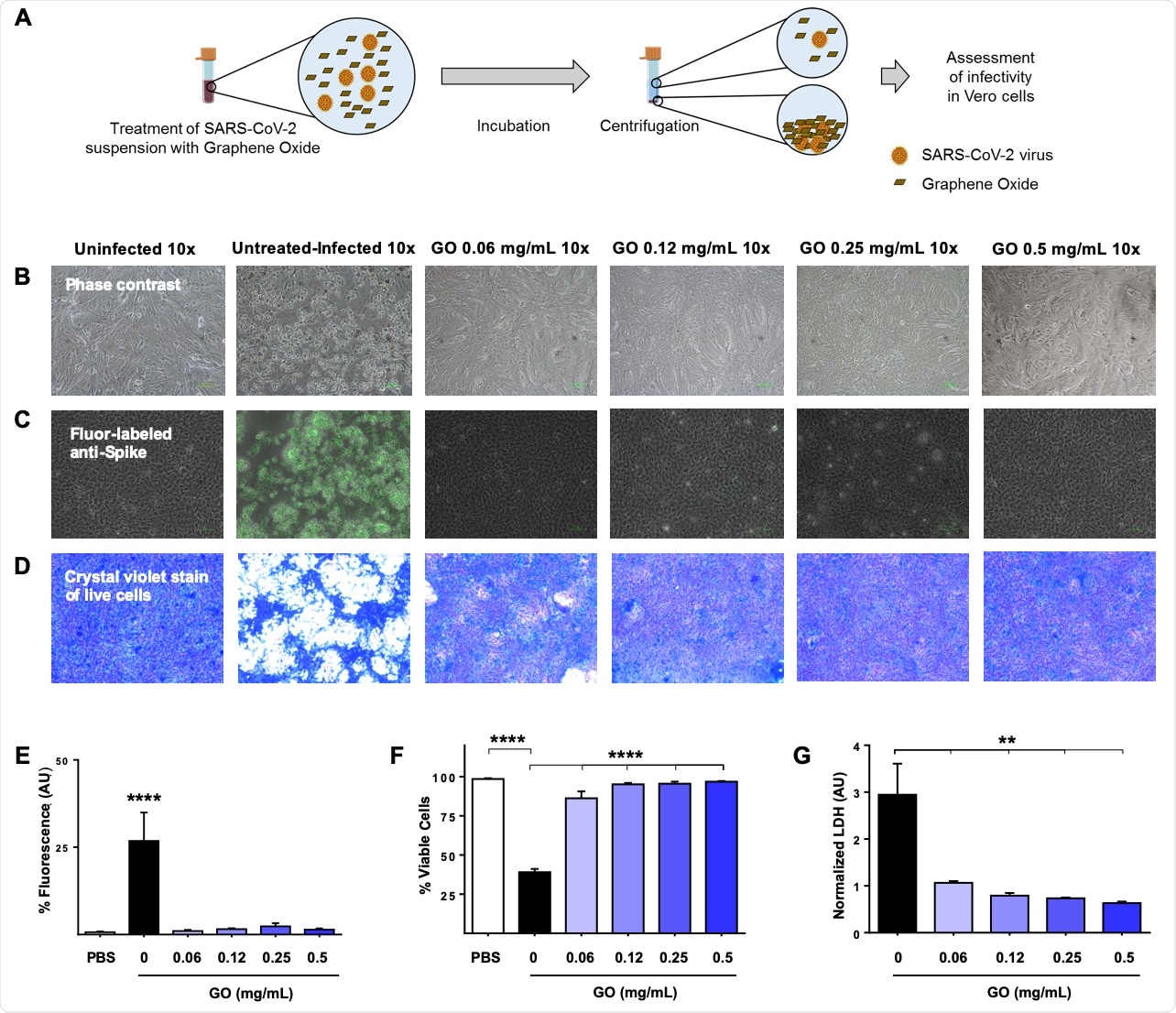
The researchers first investigated graphene oxide's (GO) ability in solution to bind and entrap SARS-CoV-2 viral particles by incubating ~105 viral particles/mL with increasing concentrations of GO for 2 hours. Following incubation, solutions were centrifuged, and supernatants were used to incubate VERO (ATCC CCL-81) cells to measure the virus's infectivity. The incubation of SARS-CoV-2 viral particles in suspension with GO dramatically reduced viral infectivity even at the lowest concentration of GO (0.06 mg/mL), as reflected by a decrease in the cytopathic effect of the virus and increased cell survival.

GO also significantly reduced viral particles' load as assessed by immunofluorescent labeling with an anti-SARS-CoV-2 spike protein antibody and reduced cellular cytotoxicity as measured by both Crystal violet staining and lactate dehydrogenase (LDH) release in the supernatant. These data demonstrate that water-soluble GO interacts with SARS-CoV-2 viral particles and reduces viral infectivity in the in vitro live virus model of SARS-CoV-2. They found a low concentration of graphene oxide in suspension reduced the virus's invasion cells.

Graphene oxide (GO) entraps the SARS-CoV-2 virus and prevents infection. (A) A schematic representation of the experimental design to assess the ability of GO to trap virus in solution is shown. A SARS-CoV-2 clinical isolate was suspended in phosphate buffered saline (PBS) at ~105 virus particles/mL and incubated with increasing concentrations of GO (0.06, 0.12, 0.25, and 0.5 mg/mL) or without GO (untreated) as positive control. Two hours later, GO was removed by centrifugation and supernatants used to infect VERO cells. Cell viability was monitored daily and representative images taken at 72 h post-infection by (B) light microscopy to visualize cell density or (C) fluorescent microscopy following immunofluorescent labeling of cells with an anti-viral spike (S) protein antibody. (D) Cell viability was also assayed with Crystal violet staining. (E) Fluorescence and (F) Crystal violet staining images were analyzed using ImageJ software to quantify infected cells and cytotoxicity, respectively. (G) Lactate dehydrogenase (LDH) was quantified in the cell supernatants to measure SARS-CoV-2-mediated cytotoxicity. Data were graphed as the mean with SD. All experiments were analyzed by using one-way ANOVA tests followed by Tukey’s correction (p < 0.05 = *; p < 0.01 = **; p < 0.001 = ***).
Graphene oxide (GO) entraps the SARS-CoV-2 virus and prevents infection. (A) A schematic representation of the experimental design to assess the ability of GO to trap the virus in solution is shown. A SARS-CoV-2 clinical isolate was suspended in phosphate-buffered saline (PBS) at ~105 virus particles/mL and incubated with increasing concentrations of GO (0.06, 0.12, 0.25, and 0.5 mg/mL) or without GO (untreated) as a positive control. Two hours later, GO was removed by centrifugation and supernatants used to infect Vero cells. Cell viability was monitored daily and representative images were taken at 72 h post-infection by (B) light microscopy to visualize cell density or (C) fluorescent microscopy following immunofluorescent labeling of cells with an anti-viral spike (S) protein antibody. (D) Cell viability was also assayed with Crystal violet staining. (E) Fluorescence and (F) Crystal violet staining images were analyzed using ImageJ software to quantify infected cells and cytotoxicity, respectively. (G) Lactate dehydrogenase (LDH) was quantified in the cell supernatants to measure SARS-CoV-2-mediated cytotoxicity. Data were graphed as the mean with SD. All experiments were analyzed by using one-way ANOVA tests followed by Tukey’s correction (p < 0.05 = *; p < 0.01 = **; p < 0.001 = ***).

This news article was a review of a preliminary scientific report that had not undergone peer-review at the time of publication. Since its initial publication, the scientific report has now been peer reviewed and accepted for publication in a Scientific Journal. Links to the preliminary and peer-reviewed reports are available in the Sources section at the bottom of this article. View Sources

The virus's entrapment and minimized viral load using graphene oxide prevents the SARS-CoV-2 virus entry that suggests potential application in the PPE kits.

Following this, the efficiency of graphene and GO functionalization on different PPE materials in both cotton and polyurethane were investigated.

The incorporation of graphene and GO in cotton and polyurethane materials upon incubation of the viral suspension when incubated directly or through a filtered medium contributed to a remarkable decrease in the viral infectivity, said the researchers.

The research also showed that the functionalization of graphene and GO also reduced the spread of bacteria after comparing the standard surgical mask materials with the graphene integrated materials.

After visualizing nanomaterials' functionalization under Scanning Electron Microscopy (SEM) on both cotton and polyurethane materials, the team believes that graphene and GO are highly relevant PPE materials.

The researchers tested the cells' ability to survive and remain unchanged in the presence of graphene and GO materials. They found that graphene and GO are not toxic to cells. As the SARS-CoV-2 virus is known to be excreted via infectious patients, GO offers prospective applications in wastewater plants to reduce the virus's spread in the environment. The ability of graphene functionalized materials to bind nucleic acids and microorganisms makes it possible to identify biomarkers for the prediction of COVID-19 and the development of rapid diagnostic tools.

Facemasks

Three layers are used in the design of surgical face masks for optimal protection. The first layer is for the absorption of sweat and other droplets, the second polar layer for holding microorganisms within the mask, and the third non-polar layer to arrest the escape of fluid to the outer environment. Graphene is well-suited for PPE materials as it can trap fluid to the external environment due to its non-polar nature.

Scanning electron microscopic (SEM) images of Graphene (G) and Graphene oxide (GO) functionalized materials. Representative SEM images of cotton, cotton + G, and cotton + GO at 60X (A, B, and C, respectively), 100 X (D, E, and F, respectively) and 750X (G, H and I, respectively) are shown. Similar images are shown for PU, PU + G, and PU + GO at 60X (J, K, and L, respectively), 100X (M, N, and O, respectively) and 750X (P, Q, and R, respectively).
Scanning electron microscopic (SEM) images of Graphene (G) and Graphene oxide (GO) functionalized materials. Representative SEM images of cotton, cotton + G, and cotton + GO at 60X (A, B, and C, respectively), 100 X (D, E, and F, respectively) and 750X (G, H and I, respectively) are shown. Similar images are shown for PU, PU + G, and PU + GO at 60X (J, K, and L, respectively), 100X (M, N, and O, respectively) and 750X (P, Q, and R, respectively).

Conclusion

With the wide-spread use of face masks during the COVID-19 pandemic, graphene functionalized PPE materials can help reduce the virus's spread and block the infection. The graphene functionalization in PPE materials provides a broad scope for increasing the face masks' efficiency, thereby contributing to the universal mission of arresting the spread of COVID-19. Graphene and its related nanomaterials offer significant potential in helping in the fight against the global pandemic with many applications ranging from PPE kits to sewage water treatments and novel strategies for diagnostics.  

This news article was a review of a preliminary scientific report that had not undergone peer-review at the time of publication. Since its initial publication, the scientific report has now been peer reviewed and accepted for publication in a Scientific Journal. Links to the preliminary and peer-reviewed reports are available in the Sources section at the bottom of this article. View Sources

Journal references:

Article Revisions

  • Mar 29 2023 - The preprint preliminary research paper that this article was based upon was accepted for publication in a peer-reviewed Scientific Journal. This article was edited accordingly to include a link to the final peer-reviewed paper, now shown in the sources section.
Aradhana Subramanian

Written by

Aradhana Subramanian

Nanotechnology, as a field, has always attracted Aradhana right from her high school days. She believes that her penchant for this field stems from attending a talk rendered by Professor CNR Rao, one of the pioneers in Nanotechnology. Aradhana was so fascinated by the cutting-edge research going in this field it led her to choose Medical Nanotechnology for her graduate studies. She completed her M.Tech Integrated course from SASTRA University, India, in 2015. She was awarded the Technology Innovation Fellowship, Kerala Startup Mission, a technology incubator under the Government of Kerala for a period of 15 months. She was responsible for the evangelization of Nanotechnology and Biotechnology in Kerala. She was also responsible for conducting various events to create awareness of entrepreneurship among University Students. During her tenure at Kerala Startup Mission, she also enrolled in a Bio-fabrication course organized by MIT, Centre for Bits and Atoms, the USA, to enhance her knowledge of How to Grow Almost Anything. After her exposure to entrepreneurship for more than two years, she found her passion in Nanotechnology and started scientific writing in Nanotechnology.

Citations

Please use one of the following formats to cite this article in your essay, paper or report:

  • APA

    Subramanian, Aradhana. (2023, March 29). Graphene-enhanced PPE for COVID-19. News-Medical. Retrieved on January 20, 2026 from https://www.intakehealthlab.com/news/20201025/Graphene-enhanced-PPE-for-COVID-19.aspx.

  • MLA

    Subramanian, Aradhana. "Graphene-enhanced PPE for COVID-19". News-Medical. 20 January 2026. <https://www.intakehealthlab.com/news/20201025/Graphene-enhanced-PPE-for-COVID-19.aspx>.

  • Chicago

    Subramanian, Aradhana. "Graphene-enhanced PPE for COVID-19". News-Medical. https://www.intakehealthlab.com/news/20201025/Graphene-enhanced-PPE-for-COVID-19.aspx. (accessed January 20, 2026).

  • Harvard

    Subramanian, Aradhana. 2023. Graphene-enhanced PPE for COVID-19. News-Medical, viewed 20 January 2026, https://www.intakehealthlab.com/news/20201025/Graphene-enhanced-PPE-for-COVID-19.aspx.

Comments

The opinions expressed here are the views of the writer and do not necessarily reflect the views and opinions of News Medical.
Post a new comment
Post

Sign in to keep reading

We're committed to providing free access to quality science. By registering and providing insight into your preferences you're joining a community of over 1m science interested individuals and help us to provide you with insightful content whilst keeping our service free.

or

While we only use edited and approved content for Azthena answers, it may on occasions provide incorrect responses. Please confirm any data provided with the related suppliers or authors. We do not provide medical advice, if you search for medical information you must always consult a medical professional before acting on any information provided.

Your questions, but not your email details will be shared with OpenAI and retained for 30 days in accordance with their privacy principles.

Please do not ask questions that use sensitive or confidential information.

Read the full Terms & Conditions.

You might also like...
Metabolic syndrome affects nearly four in ten US adults as rates climb in older and Black populations