Gut and oral microbiomes predict COVID-19 severity

One question that continues to remain unanswered during the ongoing coronavirus disease 2019 (COVID-19) pandemic has been why is there a distinctive hit-and-miss pattern when it comes to severe disease? An interesting new study that appears on the medRxiv* preprint server pinpoints one highly relevant risk factor: the state of the oral and gut microbiomes.

The spring wave of COVID-19 has filled many hospitals and intensive care units with patients gasping for breath. Many times that number are being screened for admission. The need for efficient and reliable risk biomarkers has never been greater.

*Important notice: medRxiv publishes preliminary scientific reports that are not peer-reviewed and, therefore, should not be regarded as conclusive, guide clinical practice/health-related behavior, or treated as established information.

Study details

The 4C mortality score was described in September 2020 to meet this need by the International Severe Acute Respiratory and Emerging Infections Consortium (ISARIC) and World Health Organization (WHO). This wide-ranging risk scoring system comprises eight variables, including age, sex, other pre-existing illnesses, level of consciousness, oxygen saturation in peripheral blood, and C-reactive protein (CRP).

With this information, however, the accuracy of prediction was only 79%, with 30% of patients at a high risk of mortality being missed. This drove the attempt to predict the risk of fatality by another method. The researchers in the current study made use of the fact that gut microbiomes in COVID-19 patients show severe disturbances, called dysbiosis, with 23 bacterial families being particularly linked to the severity of disease among patients who were hospitalized with COVID-19.

The scientists set up a robust framework using computational and analytical tools to trace the networks of links between the microbiota, clinical features, and severity of disease. They found that Enterococcus, a species of oral and intestinal bacteria, can robustly predict a fatal outcome in these patients.

This small study included 69 COVID-19 patients with moderate to severe symptoms, that is, those who required less than or more than 4 liters of oxygen, respectively. Of these, 63 had full medical records. Baseline clinical features were comparable in both groups, severe and moderate. Severe patients had to stay in hospital for six days more, on average, than moderately ill patients.

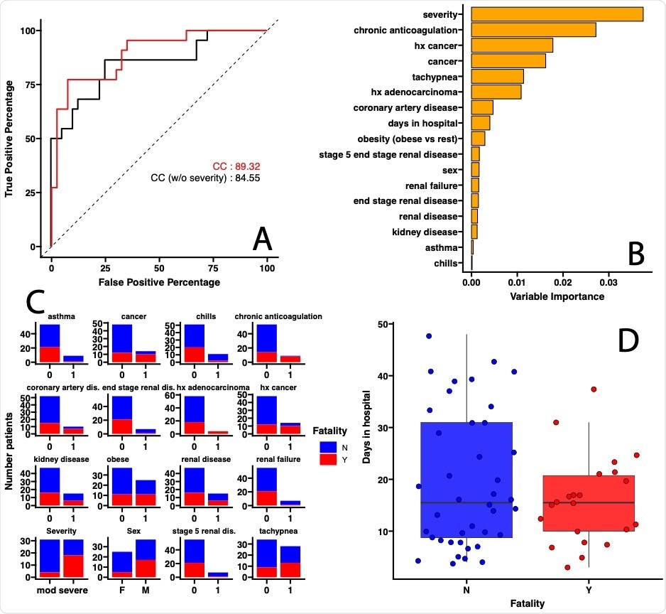
On analyzing the data on comorbidities, the researchers found that a combination of clinical variables, including the severity of COVID-19, had 89% accuracy in predicting a fatal outcome. In fact, the requirement for 4 liters of oxygen was the chief factor in predicting such an outcome. When the severity of disease was not considered, the accuracy dropped to 84%. This finding shows that respiratory symptoms are of importance in predicting COVID-19 outcomes.

COVID-19 fatality is predicted by severity of respiratory symptoms and other comorbidities commonly used to triage patients. (A) Area Under the Curve- Receiving Operating Curve (AUC-ROC) for leave-one-out cross-validation evaluating prediction of accuracy of COVID-19 fatality. Red lines correspond to the model including all the clinical covariates (CC), black line correspond to the model including all the clinical covariates except disease severity (CC, no Severity). (B) Covariates selected by the Random Forest Classification model ranked according to their importance in classifying fatality as a disease outcome. (C) For categorical covariates (Yes=1,
COVID-19 fatality is predicted by severity of respiratory symptoms and other comorbidities commonly used to triage patients. (A) Area Under the Curve- Receiving Operating Curve (AUC-ROC) for leave-one-out cross-validation evaluating prediction of accuracy of COVID-19 fatality. Red lines correspond to the model including all the clinical covariates (CC), black line correspond to the model including all the clinical covariates except disease severity (CC, no Severity). (B) Covariates selected by the Random Forest Classification model ranked according to their importance in classifying fatality as a disease outcome. (C) For categorical covariates (Yes=1, No=0) the number of patients out of the 63 included in the analyses within a specific category were colored by outcome (Survived, in blue; Died, in red). (D) For numerical variable, whisker plots (median, box interquartile range, 5th and 9th percentile for lines) are used with each solid dot corresponding to a single patient. (BH adjusted p value < 0.05)

Stool or oral microbiome predicts severity

It is known that a viral infection of the lung has a long-term impact on the gut microbiome. The researchers, therefore, made use of this knowledge to predict the severity of COVID-19, relating it to other common measures. They tested the effect of using clinical variables only, intestinal microbiome composition only, oral microbiome composition only, the first two combined, and the first and third in combination.

They found that the accuracy of the first model was ~76%. Again, the comorbidities that best predicted the severity of disease were those like high cholesterol, Latino race, coronary heart disease, asthma, obesity, breathing difficulty associated with hypoxia, rapid respiratory rate, number of days in hospital, thrombosis, and male sex.

Using the second and third models, with the microbiota of the stool or the mouth as predictors, they found accuracies of 92% and 84%, respectively. This is a 122% and 111% improvement in accuracy, respectively.

The combined models showed the highest prediction accuracy, at 96%, suggesting that the oral or gut microbiota are better at predicting COVID-19 severity. On further analysis of the microbiota, the researchers found an indicator species that can be cultured in the clinical laboratory.

Top predictor

The top three bacterial species for prediction of COVID-19 severity in the intestinal microbiome were Bacteroides uniformis, Enterococcus faecalis, and Monoglobus pectinilyticus, while those from the oral microbiome were Porphyromonas endodontalis, Veillonella tobetsuensis, and Bifidobacterium breve.

Enterococcus faecalis bacteria known as Streptococcus faecalis. These bacteria are rounded or oval-shaped cocci, seen here typically forming chains of cells. Image Credit: Shutterstock
Enterococcus faecalis bacteria known as Streptococcus faecalis. These bacteria are rounded or oval-shaped cocci, seen here typically forming chains of cells. Image Credit: Shutterstock

Directional analysis showed that a reduction in the abundance of Enterococcus faecalis, and Porphyromonas endodontalis, in the gut and mouth, respectively, in moderately sick COVID-19 patients, or a rise in the abundance of these pathological species in severely sick patients, were the best predictors of severe COVID-19.

Predictors of moderate COVID-19 included an increase in abundance of Bacteroides fragilis, Bacteroides caccae, and Clostridium clostridioforme, in the stool or Muribaculum intestinale in the mouth.

They could not detect any correlation between the number of bacteria of any species and antibody titers, even though higher anti-RBD IgG levels are correlated with survival. This may mean that the microbiota and IgG levels are independent predictors of severe outcomes.

Conclusion

In this study, we have demonstrated that COVID-19 disease severity can be predicted by the stool or oral microbiome composition with higher accuracy than traditional clinical scoring methods. Particularly, two pathobionts in the either the oral (Porphyromonas endodontalis) or intestinal (Enterococcus faecalis) microbiota can serve as indicator species to robustly predict the severity of SARS-CoV-2 infections.”

This could lead to better risk stratification of patients, especially since Enterococcus faecalis is easy and inexpensive to culture. This could help provide earlier support for patients who are likely to develop lethal disease. The researchers urge that this bacterium be included in clinical risk stratification in the healthcare setting.

The severity of the disease is linked to uncontrolled inflammation, and this could be a result of gut dysbiosis, which has been incriminated in several chronic inflammatory conditions. This area requires further research, especially to understand the role of regulatory T cells (Tregs), which are responsible for immunomodulation in normal circumstances but can be abnormally expressed in COVID-19.

Such studies could help establish how “the dysbiosis in SARS-CoV-2 infected patients, and specifically the enrichment of the pathobionts we observed in this cohort, can contribute to COVID-19 disease severity via alteration of the Treg development.”

*Important notice: medRxiv publishes preliminary scientific reports that are not peer-reviewed and, therefore, should not be regarded as conclusive, guide clinical practice/health-related behavior, or treated as established information.

Journal reference:
Dr. Liji Thomas

Written by

Dr. Liji Thomas

Dr. Liji Thomas is an OB-GYN, who graduated from the Government Medical College, University of Calicut, Kerala, in 2001. Liji practiced as a full-time consultant in obstetrics/gynecology in a private hospital for a few years following her graduation. She has counseled hundreds of patients facing issues from pregnancy-related problems and infertility, and has been in charge of over 2,000 deliveries, striving always to achieve a normal delivery rather than operative.

Citations

Please use one of the following formats to cite this article in your essay, paper or report:

  • APA

    Thomas, Liji. (2021, January 07). Gut and oral microbiomes predict COVID-19 severity. News-Medical. Retrieved on January 19, 2026 from https://www.intakehealthlab.com/news/20210107/Gut-and-oral-microbiomes-predict-COVID-19-severity.aspx.

  • MLA

    Thomas, Liji. "Gut and oral microbiomes predict COVID-19 severity". News-Medical. 19 January 2026. <https://www.intakehealthlab.com/news/20210107/Gut-and-oral-microbiomes-predict-COVID-19-severity.aspx>.

  • Chicago

    Thomas, Liji. "Gut and oral microbiomes predict COVID-19 severity". News-Medical. https://www.intakehealthlab.com/news/20210107/Gut-and-oral-microbiomes-predict-COVID-19-severity.aspx. (accessed January 19, 2026).

  • Harvard

    Thomas, Liji. 2021. Gut and oral microbiomes predict COVID-19 severity. News-Medical, viewed 19 January 2026, https://www.intakehealthlab.com/news/20210107/Gut-and-oral-microbiomes-predict-COVID-19-severity.aspx.

Comments

The opinions expressed here are the views of the writer and do not necessarily reflect the views and opinions of News Medical.
Post a new comment
Post

Sign in to keep reading

We're committed to providing free access to quality science. By registering and providing insight into your preferences you're joining a community of over 1m science interested individuals and help us to provide you with insightful content whilst keeping our service free.

or

While we only use edited and approved content for Azthena answers, it may on occasions provide incorrect responses. Please confirm any data provided with the related suppliers or authors. We do not provide medical advice, if you search for medical information you must always consult a medical professional before acting on any information provided.

Your questions, but not your email details will be shared with OpenAI and retained for 30 days in accordance with their privacy principles.

Please do not ask questions that use sensitive or confidential information.

Read the full Terms & Conditions.

You might also like...
Tattoo ink alters immune cells and weakens some vaccine responses