Kruppel-like factor 2 may be a major determinant of acute respiratory distress syndrome in COVID-19 patients

A study conducted at the University of Chicago, USA, has recently revealed that downregulation of an endothelial transcription factor, Kruppel-like factor 2, by severe acute respiratory syndrome coronavirus 2 (SARS-CoV-2) is responsible for acute respiratory distress syndrome (ARDS) frequently observed in coronavirus disease 2019 (COVID-19) patients. The study is currently available on the bioRxiv* preprint server.

This news article was a review of a preliminary scientific report that had not undergone peer-review at the time of publication. Since its initial publication, the scientific report has now been peer reviewed and accepted for publication in a Scientific Journal. Links to the preliminary and peer-reviewed reports are available in the Sources section at the bottom of this article. View Sources

Background

ARDS characterized by pulmonary endothelial dysfunction is one of the major complications observed in hospitalized COVID-19 patients. Lung inflammation caused by viral infections is known to downregulate Kruppel-like factor 2, which is a transcription factor required for maintaining endothelial integrity. In experimental models of ARDS, a significantly downregulated Kruppel-like factor 2 expression has been found to associate with pulmonary endothelial dysfunction and acute lung injury. Regarding the mechanism of action, Kruppel-like factor 2 increases the transcription of Rap guanine nucleotide exchange factor 3 (RAPGEF3), leading to activation of Rac1 protein and maintenance of vascular integrity.    

In the current study, the scientists have investigated whether there is any association between SARS-CoV-2 infection and Kruppel-like factor 2 expression.

Current study design

The human lung autopsy samples obtained from COVID-19 patients have been analyzed using immunofluorescence assay to check the expression of Kruppel-like factor 2. Lung tissues obtained from healthy organ donors have been used as control. In addition, the expression of Kruppel-like factor 2 has been examined in mice intranasally infected with SARS-CoV-2.  

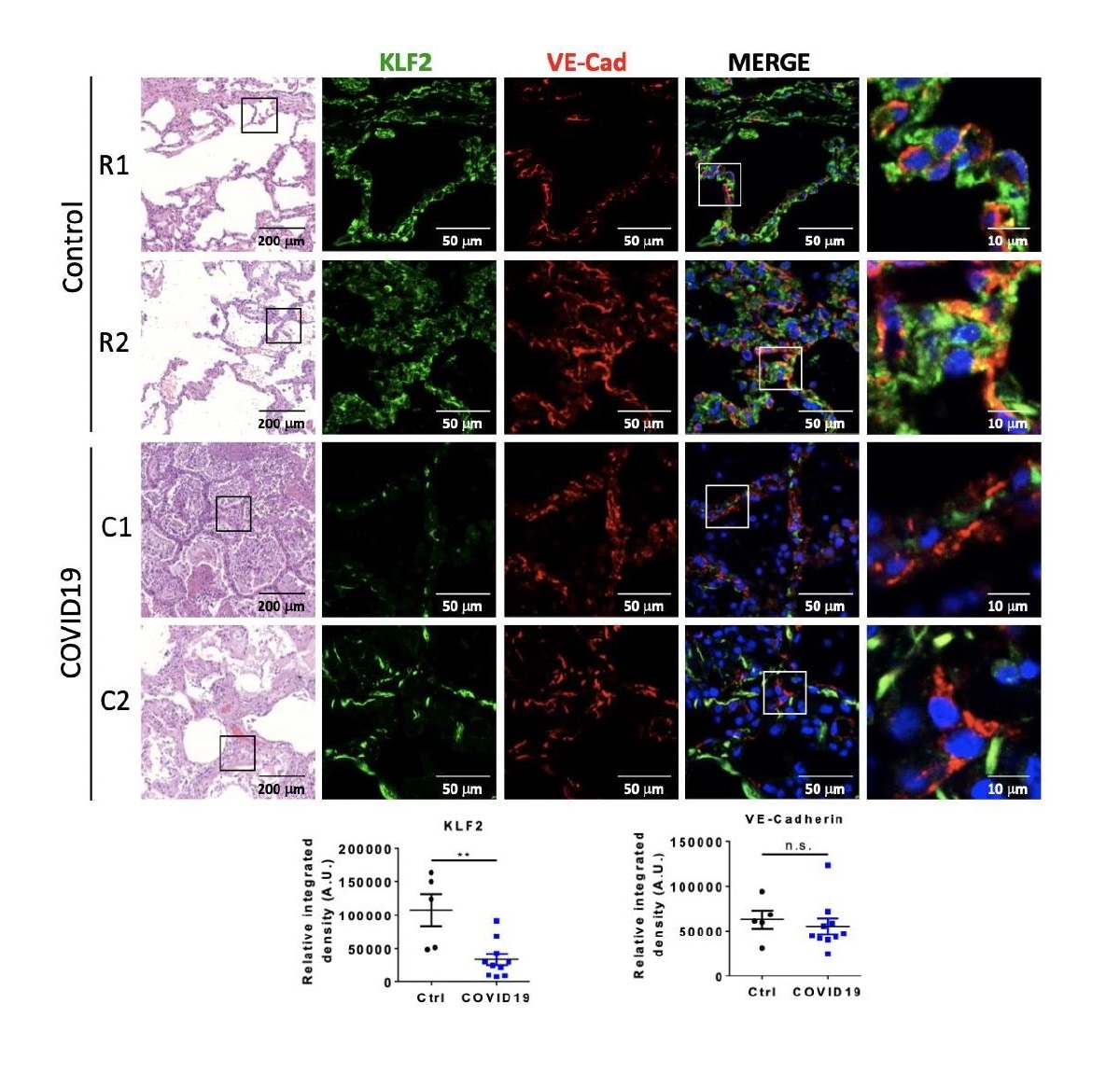
Both ROBI (R#) and COVID-19 (C#) lung autopsy samples demonstrate distorted architecture on histology. Immunofluorescence is performed for KLF2 and VE-Cad, and quantified below. In ROBI lungs, KLF2 signal (green) co-localized with VE-Cad (red), which highlights pulmonary vasculature (n = 5). In COVID-19 samples, the KLF2 signal is significantly reduced when compared to ROBI lungs (p < 0.005, n = 10). There is no significant difference in VE-Cad between ROBI and COVID19 samples.
Both ROBI (R#) and COVID-19 (C#) lung autopsy samples demonstrate distorted architecture on histology. Immunofluorescence is performed for KLF2 and VE-Cad, and quantified below. In ROBI lungs, KLF2 signal (green) co-localized with VE-Cad (red), which highlights pulmonary vasculature (n = 5). In COVID-19 samples, the KLF2 signal is significantly reduced when compared to ROBI lungs (p < 0.005, n = 10). There is no significant difference in VE-Cad between ROBI and COVID-19 samples.

Important observations

The COVID-19 patients involved in the study had been diagnosed with severe acute hypoxemic respiratory failure. During the hospital stay, they had required simple or high flow nasal cannula or mechanical ventilation. These characteristics are suggestive of ARDS. According to the autopsy results, all COVID-19 patients had pathological ARDS with diffuse alveolar damage and pneumonia.  

According to the current study findings, a significantly reduced expression of Kruppel-like factor 2 has been observed in the lungs of COVID-19 patients compared to that in the control lungs. The scientists have also checked the expression of vascular endothelial cadherin to define endothelial cells and have not observed any change in its expression level in the lung tissues of COVID-19 patients. These findings indicate that the reduction in Kruppel-like factor 2 expression in the lungs of COVID-19 patients is not due to the loss of endothelial cells.

In SARS-CoV-2-infected mice, the researchers observed a 40% reduction in Kruppel-like factor 2 mRNA expression in the lung tissues. Taken together, these observations indicate that SARS-CoV-2 infection can significantly reduce the expression of Kruppel-like factor 2.

Study significance

The study reveals that SARS-CoV-2-mediated reduction in Kruppel-like factor 2 is responsible for the disruption of lung vasculature, which in turn increases the risk of developing ARDS and pneumonia in severe COVID-19 patients.

There is evidence suggesting that impaired synthesis of nitric oxide is responsible for hypoxia experienced by COVID-19 patients with pneumonia. The blood flow through the lung vasculature maintains the expression of Kruppel-like factor 2, which is a transcriptional activator of nitric oxide synthase. In addition, Kruppel-like factor 2 is known to inhibit vascular thrombosis, maintaining blood fluidity. Thus, maintaining a normal Kruppel-like factor 2 expression is a prerequisite for normal pulmonary function and that SARS-CoV-2-mediated reduction in Kruppel-like factor 2 expression can significantly contribute to alveolar vascular barrier disruption, pulmonary edema formation, ischemia, and hypercoagulation.

Corticosteroids are frequently used as immunosuppressant to treat hospitalized COVID-19 patients. Alike Kruppel-like factor 2, corticosteroids suppress viral infection-induced cytokine storm in endothelium and prevent inflammation. Given this fact, the scientists suggest that corticosteroids may be used to reduce vascular inflammation and prevent vascular dysfunction in COVID-19 patients with ARDS.  

This news article was a review of a preliminary scientific report that had not undergone peer-review at the time of publication. Since its initial publication, the scientific report has now been peer reviewed and accepted for publication in a Scientific Journal. Links to the preliminary and peer-reviewed reports are available in the Sources section at the bottom of this article. View Sources

Journal references:

Article Revisions

  • Apr 4 2023 - The preprint preliminary research paper that this article was based upon was accepted for publication in a peer-reviewed Scientific Journal. This article was edited accordingly to include a link to the final peer-reviewed paper, now shown in the sources section.
Dr. Sanchari Sinha Dutta

Written by

Dr. Sanchari Sinha Dutta

Dr. Sanchari Sinha Dutta is a science communicator who believes in spreading the power of science in every corner of the world. She has a Bachelor of Science (B.Sc.) degree and a Master's of Science (M.Sc.) in biology and human physiology. Following her Master's degree, Sanchari went on to study a Ph.D. in human physiology. She has authored more than 10 original research articles, all of which have been published in world renowned international journals.

Citations

Please use one of the following formats to cite this article in your essay, paper or report:

  • APA

    Dutta, Sanchari Sinha Dutta. (2023, April 04). Kruppel-like factor 2 may be a major determinant of acute respiratory distress syndrome in COVID-19 patients. News-Medical. Retrieved on January 19, 2026 from https://www.intakehealthlab.com/news/20210119/Kruppel-like-factor-2-may-be-a-major-determinant-of-acute-respiratory-distress-syndrome-in-COVID-19-patients.aspx.

  • MLA

    Dutta, Sanchari Sinha Dutta. "Kruppel-like factor 2 may be a major determinant of acute respiratory distress syndrome in COVID-19 patients". News-Medical. 19 January 2026. <https://www.intakehealthlab.com/news/20210119/Kruppel-like-factor-2-may-be-a-major-determinant-of-acute-respiratory-distress-syndrome-in-COVID-19-patients.aspx>.

  • Chicago

    Dutta, Sanchari Sinha Dutta. "Kruppel-like factor 2 may be a major determinant of acute respiratory distress syndrome in COVID-19 patients". News-Medical. https://www.intakehealthlab.com/news/20210119/Kruppel-like-factor-2-may-be-a-major-determinant-of-acute-respiratory-distress-syndrome-in-COVID-19-patients.aspx. (accessed January 19, 2026).

  • Harvard

    Dutta, Sanchari Sinha Dutta. 2023. Kruppel-like factor 2 may be a major determinant of acute respiratory distress syndrome in COVID-19 patients. News-Medical, viewed 19 January 2026, https://www.intakehealthlab.com/news/20210119/Kruppel-like-factor-2-may-be-a-major-determinant-of-acute-respiratory-distress-syndrome-in-COVID-19-patients.aspx.

Comments

  1. Shawn J. Green Shawn J. Green United States says:

    "...impaired synthesis of nitric oxide is responsible for hypoxia experienced by COVID-19 patients..."
    This current reports further confirms nitric oxide deficiency and endothelial dysfunction in Covid patients:
    https://pubmed.ncbi.nlm.nih.gov/32425647/
    science.sciencemag.org/.../tab-e-letters

The opinions expressed here are the views of the writer and do not necessarily reflect the views and opinions of News Medical.
Post a new comment
Post

Sign in to keep reading

We're committed to providing free access to quality science. By registering and providing insight into your preferences you're joining a community of over 1m science interested individuals and help us to provide you with insightful content whilst keeping our service free.

or

While we only use edited and approved content for Azthena answers, it may on occasions provide incorrect responses. Please confirm any data provided with the related suppliers or authors. We do not provide medical advice, if you search for medical information you must always consult a medical professional before acting on any information provided.

Your questions, but not your email details will be shared with OpenAI and retained for 30 days in accordance with their privacy principles.

Please do not ask questions that use sensitive or confidential information.

Read the full Terms & Conditions.

You might also like...
Researchers discover how Mycoplasma pneumoniae acquires cholesterol from human hosts