Instability in gut microbiota associated with COVID-19-related complications and mortality, study finds

The COVID-19 pandemic caused by the novel severe acute respiratory syndrome coronavirus 2 (SARS-CoV-2) has exposed the limitations of global public health systems. COVID-19 disease is characterized by respiratory illness, and there is increasing evidence for gastrointestinal (GI) tract involvement. Nausea, diarrhea, and vomiting are also relatively common, and a percentage of patients have GI symptoms only.

Studies have shown that SARS-CoV-2 involvement is not limited to the lungs, can replicate in human enterocytes, and is detectable in the patients' fecal samples. Although GI symptoms in COVID-19 patients have been found to be associated with increased severity of disease and complications, the underlying causes are poorly understood. Some studies suggest that an altered microbial composition in the gut correlates with COVID-19 severity and inflammatory response.

This news article was a review of a preliminary scientific report that had not undergone peer-review at the time of publication. Since its initial publication, the scientific report has now been peer reviewed and accepted for publication in a Scientific Journal. Links to the preliminary and peer-reviewed reports are available in the Sources section at the bottom of this article. View Sources

Analyzing saliva and fecal samples of COVID-19 patients and controls

Although there is a growing debate about gut microbiome involvement in COVID-19, it is unclear if the microbiome impacts COVID-19 or vice versa. It is complicated as an analysis of amplicon data in hospitalized COVID-19 patients requires a sophisticated cohort and integration of clinical parameters.

Researchers from Germany recently analyzed saliva and fecal samples from SARS-CoV-2 infected and post-COVID-19 patients and controls while considering multiple influencing factors during hospitalization. This study is available on the bioRxiv* preprint server.

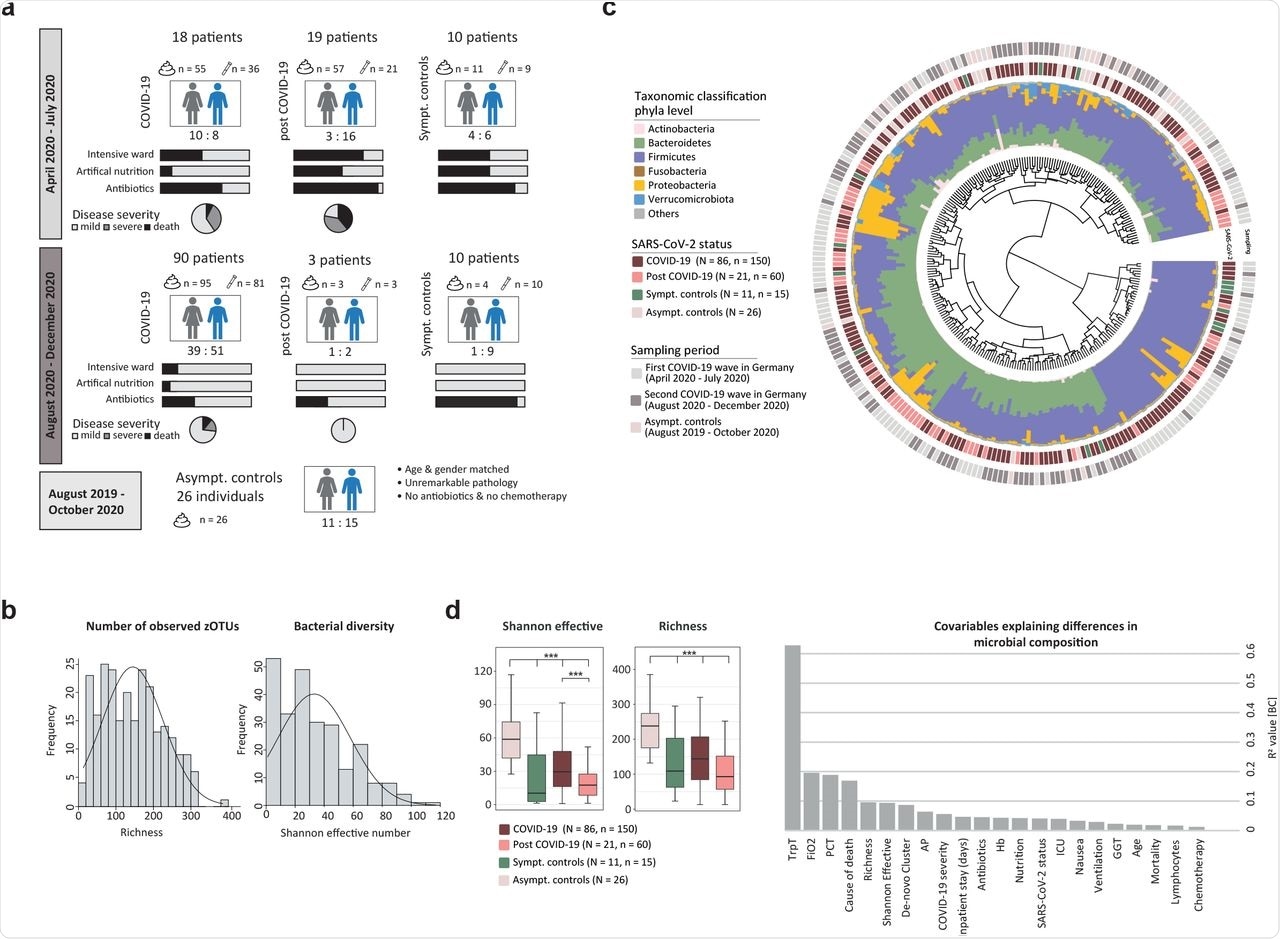
They performed 16S rRNA gene sequencing on the fecal and saliva samples taken from 108 COVID-19 patients and 22 post-COVID-19 patients, as well as 20 controls with pneumonia and 26 asymptomatic controls. These patients were recruited during Germany's first and second pandemic waves, and detailed clinical parameters were considered during recruitment. Serial samples were collected per individual, which allowed intra-individual analysis.

Microbial Composition of the Gut Observed in the Cohort A Overview of study design. Stool and saliva samples are indicated. B Alpha-diversity of all samples of all patients. Left histogram shows richness and right histogram Shannon effective number of species. C Phylogenetic tree calculated by generalized Unifrac distances for all samples of all patients. Stacked barplots show taxonomic distribution on phyla level. Inner label shows SARS-CoV-2 status and outer label indicates the sampling time phase. D Left, alpha-diversity stratified according to SARS-CoV-2 status for all samples of all patients, showing Shannon effective numbers and richness. Right, barplots show effect modifiers significantly contributing to microbial diversity in all samples. Y-axis shows the R2 value calculated based on Bray-Curtis distance for COVID-19, post COVID-19 and SC.
Microbial Composition of the Gut Observed in the Cohort A Overview of study design. Stool and saliva samples are indicated. B Alpha-diversity of all samples of all patients. Left histogram shows the richness and right histogram Shannon effective number of species. C Phylogenetic tree calculated by generalized Unifrac distances for all samples of all patients. Stacked barplots show taxonomic distribution on phyla level. Inner label shows SARS-CoV-2 status and the outer label indicates the sampling time phase. D Left, alpha-diversity stratified according to SARS-CoV-2 status for all samples of all patients, showing Shannon effective numbers and richness. Right, bar plots show effect modifiers significantly contributing to microbial diversity in all samples. Y-axis shows the R2 value calculated based on Bray-Curtis distance for COVID-19, post COVID-19 and SC.

COVID-19 complications and severity correlate with gut and oral microbiota

The results showed that gut and oral microbiota were altered based on the number and type of COVID-19-related complications and disease severity. Occurrence of individual complications correlated with the presence of low-risk bacteria such as Faecalibacterium prausznitzii and high-risk bacteria such as Parabacteroides in the gut. The analysis demonstrated that a stable gut bacterial composition correlated with a favorable disease progression and identified a model based on gut microbial profiles to estimate COVID-19 mortality.

"We hypothesize that changes in the microbial composition, especially of the gut, may drive disease, possibly via an involvement in the development of complications."

Gut bacterial signatures can be used in new diagnostic approaches to estimate COVID-19 mortality

Overall, the study's findings demonstrate that gut microbiota correlates with the occurrence of COVID-19-related complications and may influence the severity of the disease. Thus, bacteria known for their protective and immunosuppressive properties appeared to decrease with increasing complications from COVID-19, and relatively pathogenic taxa became more prevalent. F. prausnitzii, for instance, was not detected in patients with complications and was relatively less in patients with AKI, cardiac event, ARDS, and negatively correlated with mortality. F. prausnitzii has been shown to have anti-inflammatory properties and was found to correlate with COVID-19 severity inversely.

On the other hand, the genus Alistipes relatively increased with the number of health complications. There is conflicting evidence about the pathogenic or protective potential of Alistipes in various diseases.

In conclusion, a stable gut microbiome may contribute to a favorable COVID-19 progression, and bacterial signatures can be used to estimate COVID-19 mortality, which could help new diagnostic approaches. More importantly, this study highlights the challenges in the analysis of microbial data during hospitalization. According to the authors, more studies are needed to analyze direct relationships between COVID-19 and gut bacterial dysbiosis and to integrate microbial patterns for diagnostic and therapeutic uses in clinical routine.

"Taken together, our results suggest that the gut and salivary microbiota are associated with the occurrence of individual complications in COVID-19, thereby influencing disease severity."

This news article was a review of a preliminary scientific report that had not undergone peer-review at the time of publication. Since its initial publication, the scientific report has now been peer reviewed and accepted for publication in a Scientific Journal. Links to the preliminary and peer-reviewed reports are available in the Sources section at the bottom of this article. View Sources

Journal references:

Article Revisions

  • Apr 29 2023 - The preprint preliminary research paper that this article was based upon was accepted for publication in a peer-reviewed Scientific Journal. This article was edited accordingly to include a link to the final peer-reviewed paper, now shown in the sources section.
Susha Cheriyedath

Written by

Susha Cheriyedath

Susha is a scientific communication professional holding a Master's degree in Biochemistry, with expertise in Microbiology, Physiology, Biotechnology, and Nutrition. After a two-year tenure as a lecturer from 2000 to 2002, where she mentored undergraduates studying Biochemistry, she transitioned into editorial roles within scientific publishing. She has accumulated nearly two decades of experience in medical communication, assuming diverse roles in research, writing, editing, and editorial management.

Citations

Please use one of the following formats to cite this article in your essay, paper or report:

  • APA

    Cheriyedath, Susha. (2023, April 29). Instability in gut microbiota associated with COVID-19-related complications and mortality, study finds. News-Medical. Retrieved on January 19, 2026 from https://www.intakehealthlab.com/news/20211013/Instability-in-gut-microbiota-associated-with-COVID-19-related-complications-and-mortality-study-finds.aspx.

  • MLA

    Cheriyedath, Susha. "Instability in gut microbiota associated with COVID-19-related complications and mortality, study finds". News-Medical. 19 January 2026. <https://www.intakehealthlab.com/news/20211013/Instability-in-gut-microbiota-associated-with-COVID-19-related-complications-and-mortality-study-finds.aspx>.

  • Chicago

    Cheriyedath, Susha. "Instability in gut microbiota associated with COVID-19-related complications and mortality, study finds". News-Medical. https://www.intakehealthlab.com/news/20211013/Instability-in-gut-microbiota-associated-with-COVID-19-related-complications-and-mortality-study-finds.aspx. (accessed January 19, 2026).

  • Harvard

    Cheriyedath, Susha. 2023. Instability in gut microbiota associated with COVID-19-related complications and mortality, study finds. News-Medical, viewed 19 January 2026, https://www.intakehealthlab.com/news/20211013/Instability-in-gut-microbiota-associated-with-COVID-19-related-complications-and-mortality-study-finds.aspx.

Comments

The opinions expressed here are the views of the writer and do not necessarily reflect the views and opinions of News Medical.
Post a new comment
Post

Sign in to keep reading

We're committed to providing free access to quality science. By registering and providing insight into your preferences you're joining a community of over 1m science interested individuals and help us to provide you with insightful content whilst keeping our service free.

or

While we only use edited and approved content for Azthena answers, it may on occasions provide incorrect responses. Please confirm any data provided with the related suppliers or authors. We do not provide medical advice, if you search for medical information you must always consult a medical professional before acting on any information provided.

Your questions, but not your email details will be shared with OpenAI and retained for 30 days in accordance with their privacy principles.

Please do not ask questions that use sensitive or confidential information.

Read the full Terms & Conditions.

You might also like...
Why promising microbiome therapies rarely work in patients