A team of international scientists has recently identified a distinct set of proinflammatory mediators and metabolites associated with the fatal consequences of severe acute respiratory syndrome coronavirus 2 (SARS-CoV-2) infection. Moreover, they have established a link between gut microbiome alteration and hyper-inflammatory response in patients with severe COVID-19. The study is currently available on the bioRxiv* preprint server.
Aberrant activation of interferon signaling together with excessive production of proinflammatory mediators is the major determinant of coronavirus disease 2019 (COVID-19) severity. Moreover, SARS-CoV-2-induced metabolic reprogramming further contributes to this hyperinflammatory state, leading to disruption of host cell homeostasis and progression of infection.
The diverse communities of beneficial microorganisms present in the human gastrointestinal (GI) tract play essential roles in regulating metabolic and immune functions in cells. In addition, immunoregulatory microbial metabolites can trigger a range of signaling pathways in host cells to protect against harmful pathogens.
In the current study, the scientists have aimed to identify distinct metabolic and immune markers that can predict the severity of SARS-CoV-2 infection.
They conducted multi-omics analyses on hospitalized COVID-19 patients to identify the patterns of immune-metabolic-microbial interactions associated with mild/moderate, severe, and fatal COVID-19.
Immunological and metabolic markers associated with disease severity
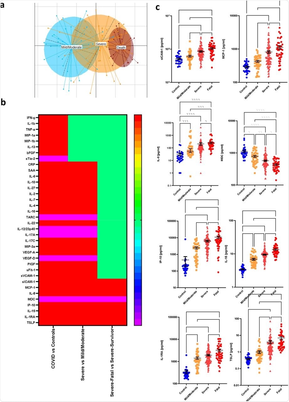
The scientists measured the blood levels of 54 immune mediators in hospitalized COVID-19 patients with varying severities. Of these mediators, 28 showed significantly different levels between patients with mild/moderate or severe disease. Moreover, they observed a significant variation in the levels of eight immune mediators between severely ill COVID-19 patients who eventually survived or died. These mediators were soluble intercellular adhesion molecule-1, monocyte chemoattractant protein-1, interleukin (IL)-8, macrophage-derived chemokine, interferon gamma-induced protein-10, IL-15, IL-1 antagonist, and thymic stromal lymphopoietin.
In a separate set of experiments, they measured the blood levels of metabolites in hospitalized COVID-19 patients with varying severities. They observed a significant variation in the levels of 140 metabolites between severely ill patients who eventually survived or died. Compared to healthy participants, mildly and severely affected patients showed substantial differences in the levels of 377 and 583 metabolites, respectively.
Specifically, metabolites associated with tryptophan, polyamine, histidine, lipid, bile acid, and antioxidant metabolic pathways showed the highest variations between patients with varying severities. Regarding the gut microbiome, significantly altered levels of microbial metabolites were observed in patients with severe or fatal disease.
Circulating immune mediators in COVID-19 patients. a) PCA plot illustrating the differences in serum cytokine and inflammatory mediator levels in COVID-19 patients with different levels of severity. b) Heatmap illustrates the serum immune mediators that are significantly increased (red), significantly decreased (blue), or remain unchanged (green). c) Levels of the cytokines that are significantly different in patients with severe COVID-19 that survive (labeled “Severe”), compared to those with severe COVID-19 that have a fatal outcome (labeled “Fatal”). Differences between groups are calculated using the Kruskal-Wallis test and Dunn’s multiple comparison test (*p<0.05, **p<0.01, ***p<0.001, ****p<0.0001).
Gut microbiome and COVID-19 severity
The scientists analyzed the diversity and composition of the gut microbiome using fecal samples of hospitalized COVID-19 patients. They observed significant differences in microbiome beta diversity among patients with varying disease severities. However, they did not observe any such difference for alpha diversity. They identified two distinct microbiome clusters, with one associated with severe and fatal disease and the other one associated with mild or moderate disease.
By analyzing genus-level composition, they observed that the high-risk microbiome cluster exhibits higher levels of harmful microbes and lower levels of anti-inflammatory, protective microbes. Furthermore, these changes in microbiome characteristics were significantly associated with changes in blood levels of immune mediators.
Immune mediator – metabolite – microbiome interactions
The scientists conducted weighted gene correlation network analysis on a number of immune mediators, metabolites, and microbial genera. They identified five modules that were significantly associated with different disease outcomes.
The module that showed a significant positive association with disease severity and mortality contained the majority of severe COVID-19-related cytokines, metabolites, and microbial genera together with coagulation-linked fibrinopeptides and tryptophan metabolism products.
In contrast, four modules that showed a significant negative association with disease severity and mortality contained anti-inflammatory and beneficial microbes together with short-chain fatty acids and IL-17A.
Serum metabolites in COVID-19 patients. a) PCA plot for the four conditions: control, mild/moderate, severe, fatal; b) Barplot representing super pathways of the significant metabolites (LIMMA, FDR<0.05) between each comparison of conditions; c) Importance plot and confusion matrix from the random forest classifier between the four conditions.
Study significance
The study identifies a distinct set of 8 circulating cytokines and 140 circulating metabolites that can increase mortality risk in severely ill COVID-19 patients. Moreover, the study reveals that elevated levels of harmful gut-microbes and reduced levels of beneficial microbes are associated with a poor prognosis of COVID-19.
Modules that positively correlate with severe and fatal COVID-19. Feature-to-feature positive association networks obtained using the ccrepe approach (Spearman correlations, 1000 iterations) for modules (or Module groups) that show (a) significantly positive (‘turquoise’) and (b) significantly negative (‘red’, ‘blue’, ‘yellow’, and ‘black’) associations with severe and fatal COVID-19. In (b) given the presence of features from four different modules, the location of the features belonging to the different modules are indicated in the smaller network representation in the lower left-hand corner. Microbiome, cytokine and metabolite features that are associated with severity and death are highlighted in different colors.
As mentioned by the scientists, these biomarkers can be used clinically to identify high-risk individuals and further explore the relationship between the gut microbiome and inflammation in the context of SARS-CoV-2 infection.
Source

This news article was a review of a preliminary scientific report that had not undergone peer-review at the time of publication. Since its initial publication, the scientific report has now been peer reviewed and accepted for publication in a Scientific Journal. Links to the preliminary and peer-reviewed reports are available in the Sources section at the bottom of this article. View Sources
Journal references:
- Preliminary scientific report.
Albrich WC. 2021. Excessive inflammatory and metabolic responses to acute SARS-CoV-2 infection are associated with a distinct gut microbiota composition, bioRxiv, https://www.biorxiv.org/content/10.1101/2021.10.26.465865v1
- Peer reviewed and published scientific report.
Albrich, Werner C., Tarini Shankar Ghosh, Sinead Ahearn-Ford, Flora Mikaeloff, Nonhlanhla Lunjani, Brian Forde, Noémie Suh, et al. 2022. “A High-Risk Gut Microbiota Configuration Associates with Fatal Hyperinflammatory Immune and Metabolic Responses to SARS-CoV-2.” Gut Microbes 14 (1). https://doi.org/10.1080/19490976.2022.2073131. https://www.tandfonline.com/doi/full/10.1080/19490976.2022.2073131.