Pre-existing immunity against influenza can lower SARS-CoV-2 infection burden and spread

A recent study by a team of European researchers demonstrated how antibodies induced by currently circulating influenza A H1N1 strains can cross-react with the important part of the SARS-CoV-2 spike glycoprotein that interacts with the human cell receptor. Their paper is currently available on the medRxiv* preprint server while it undergoes peer review.

Study: Influenza A H1N1 mediated pre-existing immunity to SARS-CoV-2 predicts COVID-19 outbreak dynamics. Image Credit: Kateryna Kon

Study: Influenza A H1N1 mediated pre-existing immunity to SARS-CoV-2 predicts COVID-19 outbreak dynamics. Image Credit: Kateryna Kon

The susceptibility to the severe acute respiratory syndrome coronavirus 2 (SARS-CoV-2), the causative agent of the coronavirus disease 2019 (COVID-19), can differ substantially among different individuals, alongside the clinical presentation of the disease.

More specifically, studies looking at the original strain showed how approximately 50% of infections are asymptomatic; furthermore, among those with symptoms in Sweden, 80% of them were mild, and 3-5% of individuals have been admitted to the intensive care unit.

Of course, since the start of the COVID-19 pandemic, there have been many different variants where these percentages could differ, but one possible explanation for such variability in disease susceptibility/severity can be found in prior protective immune responses.

This study, led by two first authors from Karolinska Institutet in Stockholm (Sweden), hypothesized that the pattern of diminished viral spread and the evident protection of approximately 80% of the population from severe COVID-19 could be linked to a pre-existing immunity that also contributes to herd immunity thresholds.

Testing the hypothesis

To test this hypothesis, the study groups applied mathematical models to appraise the effects of various factors, such as age, mobility, previous immunity, interactive patterns, as well as introduced nonpharmacological interventions.

The researchers have also tested the ability of pre-existing antibodies to inhibit binding of the spike glycoprotein to the angiotensin-converting enzyme 2 (ACE2) receptor in a SARS-CoV-2 surrogate viral neutralization test.

Levels of antibodies against a specific NGVEGF peptide have also been evaluated with an enzyme-linked immunoassay (ELISA) diagnostic method on a sample of 328 healthy individuals (primarily blood donors) from Sweden and predicted T cell responses have also been evaluated in depth.

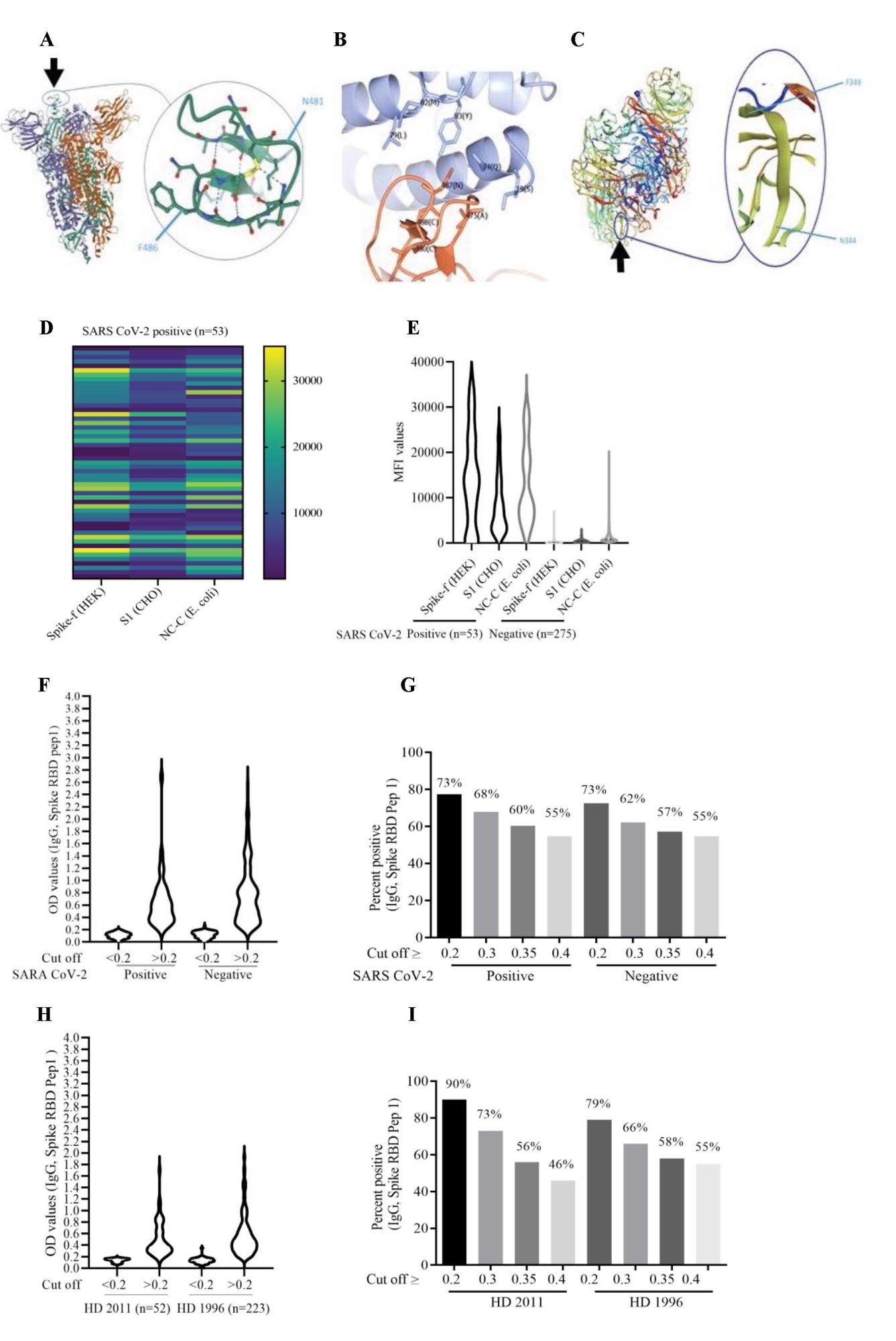
Heat map showing peptide-specific IgG antibodies and bead array assay data (MAD) in COVID-19-positive and COVID-19-negative individuals. (A and C) Heat map of MAD values for peptides 3, 7, and 11 in COVID-19 positive (A) and COVID-19-negative (C) cohorts. (B and D) The IgG antibody levels (MAD values) to the NGVKGF (peptide 7) were higher than to the NGVEGF peptide (peptide 3) in both COVID-19-positive (B) and COVID-19-negative (D) cohorts. (E–H) Peptide-specific IgG antibodies in two COVID-19-positive individuals (E and F), in a subject who was exposed to Flu and SARS CoV-2 but did not get sick (G), and in a COVID-19-negative subject (H). p<0.00001, p<0.0001, p<0.001, p<0.01, ns: not significant.

Heat map showing peptide-specific IgG antibodies and bead array assay data (MAD) in COVID-19-positive and COVID-19-negative individuals. (A and C) Heat map of MAD values for peptides 3, 7, and 11 in COVID-19 positive (A) and COVID-19-negative (C) cohorts. (B and D) The IgG antibody levels (MAD values) to the NGVKGF (peptide 7) were higher than to the NGVEGF peptide (peptide 3) in both COVID-19-positive (B) and COVID-19-negative (D) cohorts. (E–H) Peptide-specific IgG antibodies in two COVID-19-positive individuals (E and F), in a subject who was exposed to Flu and SARS CoV-2 but did not get sick (G), and in a COVID-19-negative subject (H). ****p<0.00001, ***p<0.0001, **p<0.001, *p<0.01, ns: not significant. 

A robust cross-protection against SARS-CoV-2

Approximately 58–68% of blood donors in Stockholm (Sweden) had detectable antibodies to the tested cross-reactive peptide, NGVEGF, while seasonal influenza vaccination tended to enhance the binding of inhibitory antibodies to SARS-CoV-2. In addition, this peptide has also activated T-cell immunity in 20% of healthy individuals.

Furthermore, eleven additional T-cell peptides with the propensity of cross-reacting with influenza and SARS-CoV-2 have been identified, with the potential to protect against SARS-CoV-2 in up to 71% of individuals.

These findings may explain why so many people in Sweden have not been infected after evident household exposure or presented with asymptomatic or mild infections. But, naturally, newly emergent strains may rapidly change the landscape.

Implications within the epidemiological context

These models support the hypothesis that pre-existing immunity to influenza A H1N1 strains can confer protection for a wide array of people from SARS-CoV-2 infection – and that even vaccination against seasonal flu adds another layer of safety.

Regarding the latter, different epidemiological studies have demonstrated that seasonal influenza vaccination provides substantial protection against COVID-19, and especially severe forms of the disease necessitate hospitalization and/or admission to the intensive care unit.

“Such immunity is not expected to provide sterilizing immunity to SARS-CoV-2”, say study authors in this medRxiv paper. “Rather, it acts as a brake on the epidemic spread, as a higher viral dose is needed to infect someone who has a substantial level of flu-mediated pre-immunity under current nonpharmacological interventions,” they add.

These findings are important for understanding the nature of SARS-CoV-2 susceptibility, the highly individual natural course of COVID-19, protection against novel variants, vaccine response, and the overall impact of the virus on our society.

Journal reference:
Dr. Tomislav Meštrović

Written by

Dr. Tomislav Meštrović

Dr. Tomislav Meštrović is a medical doctor (MD) with a Ph.D. in biomedical and health sciences, specialist in the field of clinical microbiology, and an Assistant Professor at Croatia's youngest university - University North. In addition to his interest in clinical, research and lecturing activities, his immense passion for medical writing and scientific communication goes back to his student days. He enjoys contributing back to the community. In his spare time, Tomislav is a movie buff and an avid traveler.

Citations

Please use one of the following formats to cite this article in your essay, paper or report:

  • APA

    Meštrović, Tomislav. (2021, December 28). Pre-existing immunity against influenza can lower SARS-CoV-2 infection burden and spread. News-Medical. Retrieved on January 17, 2026 from https://www.intakehealthlab.com/news/20211228/Pre-existing-immunity-against-influenza-can-lower-SARS-CoV-2-infection-burden-and-spread.aspx.

  • MLA

    Meštrović, Tomislav. "Pre-existing immunity against influenza can lower SARS-CoV-2 infection burden and spread". News-Medical. 17 January 2026. <https://www.intakehealthlab.com/news/20211228/Pre-existing-immunity-against-influenza-can-lower-SARS-CoV-2-infection-burden-and-spread.aspx>.

  • Chicago

    Meštrović, Tomislav. "Pre-existing immunity against influenza can lower SARS-CoV-2 infection burden and spread". News-Medical. https://www.intakehealthlab.com/news/20211228/Pre-existing-immunity-against-influenza-can-lower-SARS-CoV-2-infection-burden-and-spread.aspx. (accessed January 17, 2026).

  • Harvard

    Meštrović, Tomislav. 2021. Pre-existing immunity against influenza can lower SARS-CoV-2 infection burden and spread. News-Medical, viewed 17 January 2026, https://www.intakehealthlab.com/news/20211228/Pre-existing-immunity-against-influenza-can-lower-SARS-CoV-2-infection-burden-and-spread.aspx.

Comments

The opinions expressed here are the views of the writer and do not necessarily reflect the views and opinions of News Medical.
Post a new comment
Post

Sign in to keep reading

We're committed to providing free access to quality science. By registering and providing insight into your preferences you're joining a community of over 1m science interested individuals and help us to provide you with insightful content whilst keeping our service free.

or

While we only use edited and approved content for Azthena answers, it may on occasions provide incorrect responses. Please confirm any data provided with the related suppliers or authors. We do not provide medical advice, if you search for medical information you must always consult a medical professional before acting on any information provided.

Your questions, but not your email details will be shared with OpenAI and retained for 30 days in accordance with their privacy principles.

Please do not ask questions that use sensitive or confidential information.

Read the full Terms & Conditions.

You might also like...
Coffee protects the brain, metabolism, and immunity at the molecular level