Study reveals potential chemical risks in healthy diets for pregnant women

A recent Nature Food journal study utilized data from a racially and ethnically diverse cohort in the United States to determine whether adherence to healthy dietary patterns increases the risk of exposure to potentially harmful environmental contaminants during pregnancy.

Study: Healthy dietary patterns are associated with exposure to environmental chemicals in a pregnancy cohort. Image Credit: Prostock-studio / Shutterstock.com

Balancing healthy diets with harmful chemical exposure risks

Healthy dietary patterns including the alternate Healthy Eating Index (aHEI), alternate Mediterranean Diet (aMED), and Dietary Approaches to Stop Hypertension (DASH) are endorsed in current dietary guidelines. These patterns have been associated with lower risks of cardiometabolic diseases and pregnancy complications.

However, major food components of aHEI, aMED, and DASH are also sources of environmental contaminants such as heavy metals, polychlorinated biphenyls (PCBs), and per- and poly-fluoroalkyl substances (PFAS). These chemicals can be harmful to fetuses and pregnant women who are sensitive to environmental stimuli.

Thus, it is crucial to determine the chemical content of widely recommended healthy dietary patterns to identify which diets increase the risk of exposure to potentially harmful chemicals. These findings can also improve current recommendations to promote a healthy diet while also minimizing exposure to toxic chemicals.

About the study

The study cohort comprised 1,618 ethnically and racially diverse pregnant women with an average maternal age of 28. All study participants completed a food frequency questionnaire (FFQ) to obtain aMED, aHEI, and DASH scores.

Eighty-eight of 97 chemicals with detection rates above 1% were studied. Multivariate linear regression models were estimated to assess the associations. Several robustness analyses were also conducted to ensure the validity of the findings.

Study findings

Higher aMED and aHEI scores were associated with higher concentrations of perfluorododecanoic acid (PFDoDA), perfluorononanoic acid (PFNA), perfluorodecanoic acid (PFDA), perfluoroundecanoic acid (PFUnDA), mercury, PFASs, cesium, molybdenum, and thallium. These diets were also associated with lower copper, zinc, and total metals levels.

Overall, greater adherence to DASH, aMED, and aHEI in early pregnancy and peri-conception was significantly related to elevated plasma concentrations of PCBs, particularly aMED and aHEI.

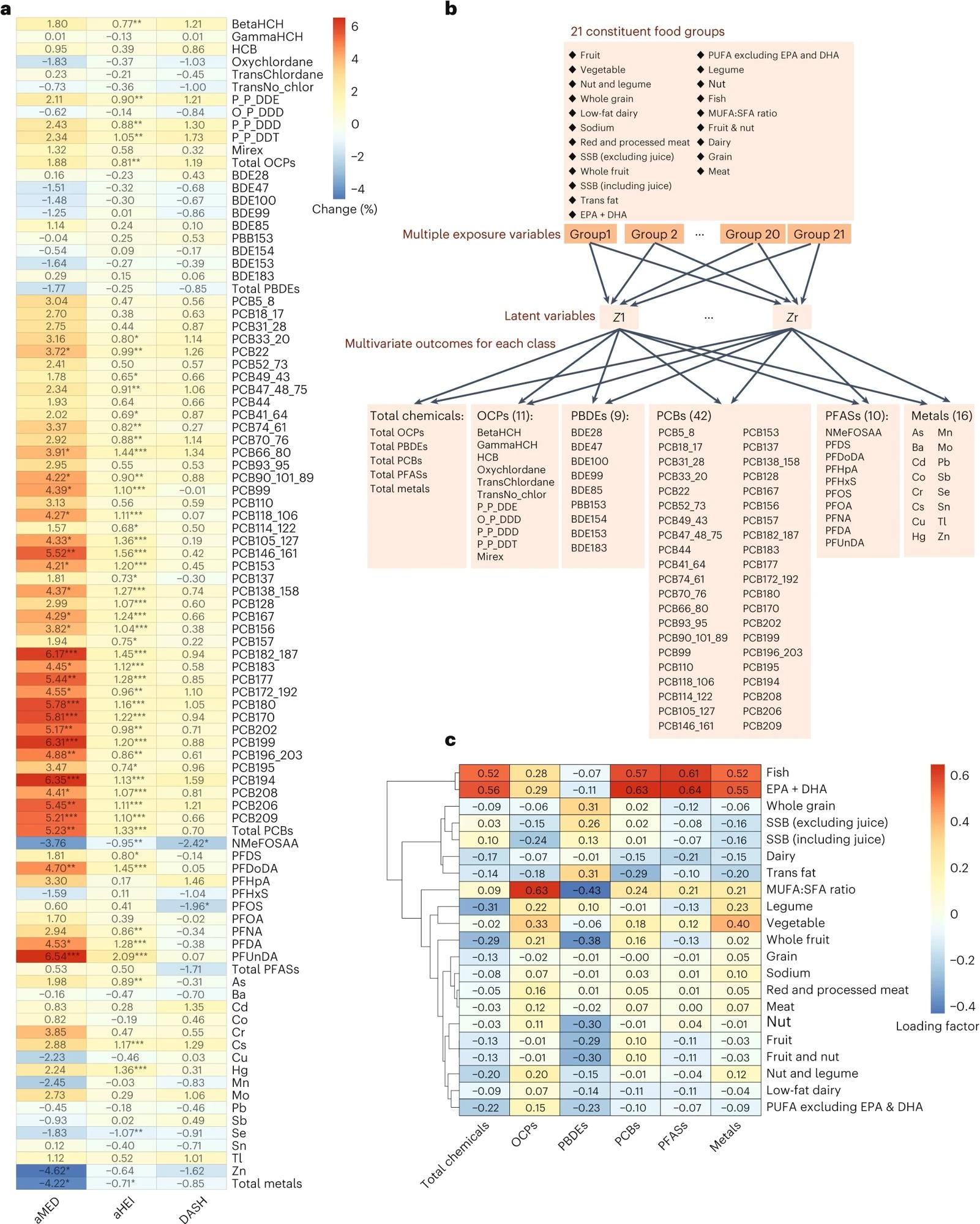
Variations in plasma chemical concentrations were primarily attributed to the consumption of different food groups and nutrients, with fish and eicosapentaenoic acid (EPA) + docosahexaenoic acid (DHA) the highest loading factors for all chemicals.

Fish, EPA + DHA, and vegetables were also high-loading factors for metal levels within the plasma. Comparatively, organochlorine pesticide (OCP) concentrations were positively correlated with vegetable consumption, as well as the ratio of monounsaturated fatty acids (MUFAs) to saturated fatty acids (SFAs). 

a, Per cent difference in grouped and individual plasma chemical concentrations per 1 s.d. increase in dietary pattern indices of aHEI, aMED and DASH. All estimations were assessed by multivariable linear regression models with adjustment for maternal race/ethnicity, age, physical activity level, pre-pregnancy body mass index (BMI), education level, income, parity, tobacco exposure and total energy intake. Significance with two-sided raw P value <0.05 is bolded. To account for multiple comparisons, Benjamini–Hochberg (BH)-adjusted P values were calculated. *P < 0.001, **P < 0.01, ***P < 0.05. Per cent change ((exp(β) − 1) × 100) was reported to benefit interpretation. b, Conceptual diagram of the Kernal RRR. The black arrows represent the dependency structure. c, The loading effect of different food groups and components on chemical classes with residuals of the above confounders adjusted, which can help describe the strength and directionality of how the intake of each food group is loaded onto a specific dietary pattern with different chemical classes. SSB, sugar-sweetened beverage; PUFA, polyunsaturated fatty acid.a Percent difference in grouped and individual plasma chemical concentrations per 1 s.d. increase in dietary pattern indices of aHEI, aMED, and DASH. All estimations were assessed by multivariable linear regression models with adjustments for maternal race/ethnicity, age, physical activity level, pre-pregnancy body mass index (BMI), education level, income, parity, tobacco exposure, and total energy intake. Significance with two-sided raw P value <0.05 is bolded. To account for multiple comparisons, Benjamini–Hochberg (BH)-adjusted P values were calculated. *P < 0.001, **P < 0.01, ***P < 0.05. Percent change ((exp(β) − 1) × 100) was reported to benefit interpretation. b, Conceptual diagram of the Kernal RRR. The black arrows represent the dependency structure. c, The loading effect of different food groups and components on chemical classes with residuals of the above confounders adjusted, which can help describe the strength and directionality of how the intake of each food group is loaded onto a specific dietary pattern with different chemical classes. SSB, sugar-sweetened beverage; PUFA, polyunsaturated fatty acid.

As compared to other racial groups, Asian and Pacific Islanders were more affected by the associations of healthy dietary pattern scores with chemical exposure.

Seafood and aquatic products significantly contributed to the associations of aHEI and aMED with PFASs and PCBs, as most EPA + DHA is obtained from seafood and fish consumption. Due to bioaccumulation, fish are also common sources of heavy metals like silver and mercury.

To date, specific PFAS control standards have not been established for human blood. Nevertheless, the U.S. Environmental Protection Agency (EPA) has reduced environmental limits for PFAS exposure due to their potential metabolic and reproductive toxicity, even at lower doses.

Presenting the results in the context of published literature, only one previous study assessed similar associations between dietary patterns and chemical concentrations using umbilical cord blood. Previous studies on non-pregnant individuals have documented inconsistent associations; however, many of these studies included small sample sizes and did not consider food, diet, and nutrient variations. In contrast, the present study assessed multiple dietary patterns and a range of chemicals, which can help identify toxic substances.

Conclusions

The study findings demonstrate that chemical exposure was higher with greater adherence to healthy dietary patterns. Fish and its associated nutrients largely contributed to these associations, which were particularly strong among Asian and Pacific Islanders.

Notable strengths of the current study include the assessment of three of the most widely recommended dietary patterns combined with a wide array of environmental chemicals. The use of a well-validated FFQ also allowed the researchers to obtain information on various covariates and long-term habitual dietary patterns.

The main limitation of the current study was the inability to control for unmeasured confounding factors, a common issue with observational studies. Furthermore, it is possible that the FFQ did not capture commonly consumed foods in each ethnicity and race, which supports the future development of ethnicity- or race-specific FFQs.

Journal reference:
  • Yu, G., Lu, R., Yang, J., et al. (2024) Healthy dietary patterns are associated with exposure to environmental chemicals in a pregnancy cohort. Nature Food 1-6. doi:10.1038/s43016-024-01013-x
Dr. Priyom Bose

Written by

Dr. Priyom Bose

Priyom holds a Ph.D. in Plant Biology and Biotechnology from the University of Madras, India. She is an active researcher and an experienced science writer. Priyom has also co-authored several original research articles that have been published in reputed peer-reviewed journals. She is also an avid reader and an amateur photographer.

Citations

Please use one of the following formats to cite this article in your essay, paper or report:

  • APA

    Bose, Priyom. (2024, July 03). Study reveals potential chemical risks in healthy diets for pregnant women. News-Medical. Retrieved on January 19, 2026 from https://www.intakehealthlab.com/news/20240703/Study-reveals-potential-chemical-risks-in-healthy-diets-for-pregnant-women.aspx.

  • MLA

    Bose, Priyom. "Study reveals potential chemical risks in healthy diets for pregnant women". News-Medical. 19 January 2026. <https://www.intakehealthlab.com/news/20240703/Study-reveals-potential-chemical-risks-in-healthy-diets-for-pregnant-women.aspx>.

  • Chicago

    Bose, Priyom. "Study reveals potential chemical risks in healthy diets for pregnant women". News-Medical. https://www.intakehealthlab.com/news/20240703/Study-reveals-potential-chemical-risks-in-healthy-diets-for-pregnant-women.aspx. (accessed January 19, 2026).

  • Harvard

    Bose, Priyom. 2024. Study reveals potential chemical risks in healthy diets for pregnant women. News-Medical, viewed 19 January 2026, https://www.intakehealthlab.com/news/20240703/Study-reveals-potential-chemical-risks-in-healthy-diets-for-pregnant-women.aspx.

Comments

The opinions expressed here are the views of the writer and do not necessarily reflect the views and opinions of News Medical.
Post a new comment
Post

Sign in to keep reading

We're committed to providing free access to quality science. By registering and providing insight into your preferences you're joining a community of over 1m science interested individuals and help us to provide you with insightful content whilst keeping our service free.

or

While we only use edited and approved content for Azthena answers, it may on occasions provide incorrect responses. Please confirm any data provided with the related suppliers or authors. We do not provide medical advice, if you search for medical information you must always consult a medical professional before acting on any information provided.

Your questions, but not your email details will be shared with OpenAI and retained for 30 days in accordance with their privacy principles.

Please do not ask questions that use sensitive or confidential information.

Read the full Terms & Conditions.

You might also like...
Breastfeeding linked to reduced maternal depression and anxiety up to ten years