Engineering immunogens to focus immune response to SARS-CoV-2

Researchers have designed constructs by adding more glycans and adding the receptor-binding motif from related sarbecoviruses to focus the immune response to the severe acute respiratory syndrome coronavirus 2 (SARS-CoV-2) receptor-binding motif. Such immunogens could potentially also neutralize other variants and coronaviruses.

When infected by viruses, either by natural infection or vaccination, the human immune system responds by targeting glycoproteins on the virus's surface. This can provide protection when infected again by the same or similar virus.

However, for some infections like influenza or human immunodeficiency virus (HIV), the immune system targets different viral epitopes, leading to inadequate protection. The immune response can also decrease over time, leading to the possibility of reinfection, like in the case of the common cold.

For SARS-CoV-2, previous infection or vaccination seems to provide reduced protection against new variants, and it is still unknown if vaccines protect from infection in the long-term.

Some immunogen design strategies try to direct the immune response by "masking" epitopes or designing protein scaffolds for broad protective epitopes. Such designs could also be used for SARS-CoV-2. The possible target could be the part of the virus receptor-binding domain (RBD) that binds to the human receptor, the angiotensin-converting enzyme 2 (ACE2), a functionally conserved epitope. This may also reduce the chance of viral escape, preventing the virus from mutating.

Engineering receptor binding motif

In a new research paper published on the bioRxiv* preprint server, researchers report modifying the RBD by hyperglycosylation and attaching the RBD receptor binding motif (RBM) from SARS-CoV-2 to other coronavirus RBDs, which will focus serum response to the RBM.

The RBM of SARS-CoV-2 and related sarbecoviruses spans residues 437–502. The researchers expressed the SARS-CoV-2 RBM without the rest of the RBD, but it failed to attach to ACE2 expressed in cells or an RBM-specific antibody B38. This suggests the RBM is conformationally flexible, and the RBD stabilizes it in a conformation compatible with binding.

Resurfacing and hyperglycosylation approaches for immune-focusing. (A) Design schematic for resurfacing SARS-1 (rsSARS-1) and WIV1 (rsWIV1 ) with the SARS-2 receptor binding motif (RBM). Design schematic for hyperglycosylating SARS-2 (B), rsSARS-1 (C) and rsWIV1 (D) receptor binding domains (RBDs). Non-native engineered glycans and native glycans are modeled; native SARS-2 RBM glycan at position 331 is omitted in the schematic. Mutations in the WIV1 and SARS-1 RBDs are shown in red and italicized in the linear diagram. All images were created using PDB 6M0J.
Resurfacing and hyperglycosylation approaches for immune-focusing. (A) Design schematic for resurfacing SARS-1 (rsSARS-1) and WIV1 (rsWIV1 ) with the SARS-2 receptor binding motif (RBM). Design schematic for hyperglycosylating SARS-2 (B), rsSARS-1 (C) and rsWIV1 (D) receptor binding domains (RBDs). Non-native engineered glycans and native glycans are modeled; native SARS-2 RBM glycan at position 331 is omitted in the schematic. Mutations in the WIV1 and SARS-1 RBDs are shown in red and italicized in the linear diagram. All images were created using PDB 6M0J.

This news article was a review of a preliminary scientific report that had not undergone peer-review at the time of publication. Since its initial publication, the scientific report has now been peer reviewed and accepted for publication in a Scientific Journal. Links to the preliminary and peer-reviewed reports are available in the Sources section at the bottom of this article. View Sources

So, the researchers grafted the SARS-CoV-2 RBM to SARS-CoV and WIV-1, another sarbecovirus, RBDs. These resurfaced constructs bound to both B38 antibody and ACE2.

The team next introduced more glycans, in addition to those conserved in the different viruses, onto the wild-type SARS-CoV-2 and the resurfaces viruses. The hyperglycosylated constructs behaved similarly to the native RBM, with a 2-fold decrease in affinity to B38, and were also able to attach to ACE2.

They tested the effect of these engineered glycosylated viruses on cross-reactive sarbecovirus antibodies S309 and CR3022 isolated from SARS-CoV convalescent patients. Hyperglycosylated SARS-CoV-2 prevented binding these antibodies, while the resurface hyperglycosylated SARS-CoV and WIV1 allowed some antibody binding. So, the team added some mutations on these constructs to prevent any cross-reactivity between antibodies to them.

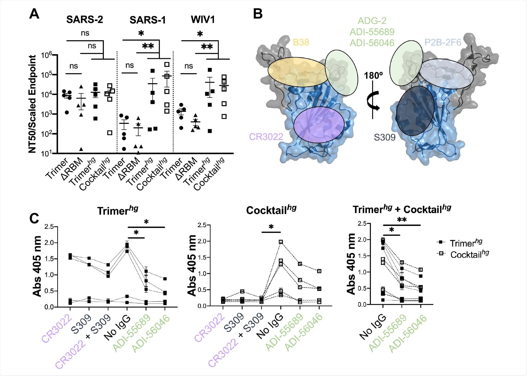
Potency and characterization of SARS-like coronavirus neutralization response. (A) Day 56 serum from all mice was assayed for neutralization against SARS-2, SARS-1, and WIV1 pseudoviruses. Statistical significance was determined using the Kruskal-Wallis test with post-hoc analysis using Dunn’s test corrected for multiple comparisons (* = p < 0.05, ** = p < 0.01, ns = not significant). (B) Approximate locations of representative antibody epitopes from each of the four SARS-2 RBD-directed antibody classes (18) and ADG-2-like antibodies on the SARS-2 RBD. (PDB: 6M0J) (C) Antibody competition ELISAs with WIV1 RBD as the coating antigen. The Trimerhg and Cocktail 261 hg were independently analyzed (first two panels) and statistically combined (last panel) to highlight observed RBM-focusing. Statistical significance was determined the Friedman test with post-hoc analysis using Dunn’s test corrected for multiple comparisons (* = p < 0.05, ** p < 0.01).
Potency and characterization of SARS-like coronavirus neutralization response. (A) Day 56 serum from all mice was assayed for neutralization against SARS-2, SARS-1, and WIV1 pseudoviruses. Statistical significance was determined using the Kruskal-Wallis test with post-hoc analysis using Dunn’s test corrected for multiple comparisons (* = p < 0.05, ** = p < 0.01, ns = not significant). (B) Approximate locations of representative antibody epitopes from each of the four SARS-2 RBD-directed antibody classes (18) and ADG-2-like antibodies on the SARS-2 RBD. (PDB: 6M0J) (C) Antibody competition ELISAs with WIV1 RBD as the coating antigen. The Trimerhg and Cocktail 261 hg were independently analyzed (first two panels) and statistically combined (last panel) to highlight observed RBM-focusing. Statistical significance was determined the Friedman test with post-hoc analysis using Dunn’s test corrected for multiple comparisons (* = p < 0.05, ** p < 0.01).

Recognition of mutations possible

Using a murine model, the researchers tested the RBM immune focusing of the constructs. They found all the constructs produced antibodies to wild-type SARS-CoV-2 RBD, with the mixture of the hyperglycosylated and resurfaced constructs showing better RBM immune focusing compared to the only hyperglycosylated construct.

Both these also had lower antibody titers to SARS-CoV-1 and WIV1 RBDS compared to SARS-CoV-2 RBD. This suggests that the engineered designs could reduce response to areas outside the RBM shared by the viruses.

All the constructs elicited strong neutralization to SARS-CoV-2. The hyperglycosylated construct and the mixture also showed a neutralization response to SARS-CoV-1 and WIV1. WIV1 is a representative for emerging sarbecoviruses that can potentially create another pandemic. Thus, the constructs can also produce cross-reactive antibodies that bind to a conserved RBM epitope.

The new variants of SARS-CoV-2 detected first in the United Kingdom, South Africa, and Brazil all have mutations in the RBM. All the designed constructs showed no significant loss of binding to the South African variant compared to the wild-type virus.

This observed neutralization response suggests immune focusing to the RBM may allow for greater recognition of different mutations compared to the antibody response elicited by natural infection or vaccination.

The results show that designing immunogens can be a strategy to improve RBM-directed immune response. The strategy allows for eliciting antibodies that neutralize not only the initial SARS-CoV-2 but also the emerging variants and coronaviruses that have the potential to create another pandemic. These approaches can also be used for other types of viruses, apart from coronaviruses, as a general strategy to elicit a neutralizing antibody response to conserved epitopes.

This news article was a review of a preliminary scientific report that had not undergone peer-review at the time of publication. Since its initial publication, the scientific report has now been peer reviewed and accepted for publication in a Scientific Journal. Links to the preliminary and peer-reviewed reports are available in the Sources section at the bottom of this article. View Sources

Journal references:

Article Revisions

  • Apr 6 2023 - The preprint preliminary research paper that this article was based upon was accepted for publication in a peer-reviewed Scientific Journal. This article was edited accordingly to include a link to the final peer-reviewed paper, now shown in the sources section.
Lakshmi Supriya

Written by

Lakshmi Supriya

Lakshmi Supriya got her BSc in Industrial Chemistry from IIT Kharagpur (India) and a Ph.D. in Polymer Science and Engineering from Virginia Tech (USA).

Citations

Please use one of the following formats to cite this article in your essay, paper or report:

  • APA

    Supriya, Lakshmi. (2023, April 06). Engineering immunogens to focus immune response to SARS-CoV-2. News-Medical. Retrieved on January 18, 2026 from https://www.intakehealthlab.com/news/20210318/Engineering-immunogens-to-focus-immune-response-to-SARS-CoV-2.aspx.

  • MLA

    Supriya, Lakshmi. "Engineering immunogens to focus immune response to SARS-CoV-2". News-Medical. 18 January 2026. <https://www.intakehealthlab.com/news/20210318/Engineering-immunogens-to-focus-immune-response-to-SARS-CoV-2.aspx>.

  • Chicago

    Supriya, Lakshmi. "Engineering immunogens to focus immune response to SARS-CoV-2". News-Medical. https://www.intakehealthlab.com/news/20210318/Engineering-immunogens-to-focus-immune-response-to-SARS-CoV-2.aspx. (accessed January 18, 2026).

  • Harvard

    Supriya, Lakshmi. 2023. Engineering immunogens to focus immune response to SARS-CoV-2. News-Medical, viewed 18 January 2026, https://www.intakehealthlab.com/news/20210318/Engineering-immunogens-to-focus-immune-response-to-SARS-CoV-2.aspx.

Comments

The opinions expressed here are the views of the writer and do not necessarily reflect the views and opinions of News Medical.
Post a new comment
Post

Sign in to keep reading

We're committed to providing free access to quality science. By registering and providing insight into your preferences you're joining a community of over 1m science interested individuals and help us to provide you with insightful content whilst keeping our service free.

or

While we only use edited and approved content for Azthena answers, it may on occasions provide incorrect responses. Please confirm any data provided with the related suppliers or authors. We do not provide medical advice, if you search for medical information you must always consult a medical professional before acting on any information provided.

Your questions, but not your email details will be shared with OpenAI and retained for 30 days in accordance with their privacy principles.

Please do not ask questions that use sensitive or confidential information.

Read the full Terms & Conditions.

You might also like...
Study reveals how SARS-CoV-2 hijacks testicular lipid metabolism to replicate