Engineered 3D scaffolds of human brown adipose tissue as a new therapeutic strategy for obesity and diabetes

According to data obtained by the World Health Organization (WHO), approximately 10% of all adults suffer from obesity (OB), and it is hypothesized that by the year 2025, 300 million people will be suffering from OB-associated type two diabetes mellitus (T2BM).

There are no long-lasting and no safe treatment or preventative measures available for OB and T2DM. There are substantial amounts of brown adipose tissue (BAT) within healthy individuals, which regulates the whole-body energy expenditure and is a negative predictor of conditions such as T2DM.

Previous studies have shown that increasing BAT activity via pharmaceutical intervention enhances insulin sensitivity, whole-body energy expenditure, and glucose tolerance, which suggests that BAT is a promising therapeutic target. However, BAT-activating treatments such as glucocorticoids require sustained therapy, can have adverse side effects, and do not always work long-term.

A group of researchers from various institutes in the USA addressed the limitations of BAT therapy by transplanting a low dose of brown adipocytes (BAs) without Matrigel to determine if this could alleviate high-fat diet-induced OB, metabolic symptoms, and T2DM in mice.

The authors reported the BA microtissue fabrication method, the survival of the mice, safety, and if the mice displayed improvements in glucose and insulin homeostasis.

A preprint version of this study, which is yet to undergo peer review, is available on the bioRxiv* server.

BA microtissues alleviated diabetes and obesity-related pathologies

The authors measured the body weight, fat and lean mass, insulin sensitivity, glucose tolerance, and plasma glucose levels of mice regularly.

To induce the β-cell dysfunction associated with T2DM, the mice were administered a low dose of streptozotocin following a three-month high-fat diet.

The mice displayed a reduction in body weight and an increase in fasting glucose levels following streptozotocin injection, which indicated the progression of T2DM.

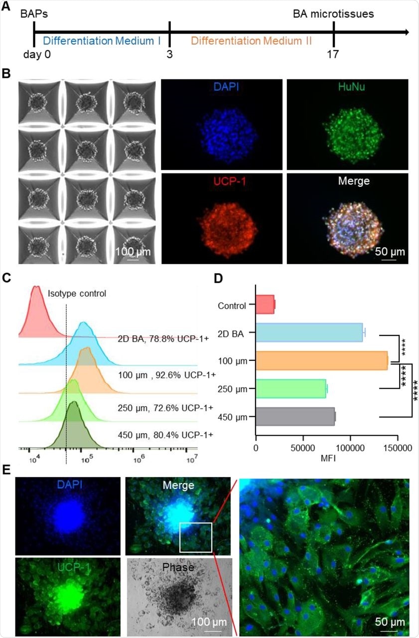
3D culture enhanced BA differentiation. (A) BA differentiation protocol. (B) 3D BA microtissues in microwells on day 17 and their immunostaining. HuNu: human nuclear antigen. (C) Flow cytometry analysis of UCP-1 expression on day 17 for BAs prepared in 2D culture and 3D culture with varied aggregate sizes. (D) The mean fluorescent intensity (MFI) of UCP-1 as measured with flow cytometry in (C). (E) The day 17 BA microtissues were plated on 2D surface for 6 days and stained for UCP-1 expression. Data are represented as mean ± SEM (n=3). ****p < 0.0001.
3D culture enhanced BA differentiation. (A) BA differentiation protocol. (B) 3D BA microtissues in microwells on day 17 and their immunostaining. HuNu: human nuclear antigen. (C) Flow cytometry analysis of UCP-1 expression on day 17 for BAs prepared in 2D culture and 3D culture with varied aggregate sizes. (D) The mean fluorescent intensity (MFI) of UCP-1 as measured with flow cytometry in (C). (E) The day 17 BA microtissues were plated on 2D surface for 6 days and stained for UCP-1 expression. Data are represented as mean ± SEM (n=3). ****p < 0.0001.

The total diet intake in the high-fat diet mice groups remained similar throughout the entire procedure.

The other groups of mice, which contained the groups under high-fat diet, wildtype (WT), and Rag-1, all developed OB and grew large fat masses.

The authors explained how the Rag-1 mice were more susceptible to high-fat diet-induced OB and other metabolic disorders.

The results following the BAs transplant indicated that there was a significant reduction in fat content, body weight gain, and fasting glucose levels. At the same time, an increase was observed in glucose tolerance and insulin sensitivity.

In the Rag-1 mice fed with a high-fat diet, their endogenous BAT appeared whitened, which was shown by adipocyte size increase and oil droplets.

Also shown was a reduction of blood vessel density, mUCP-1 protein expression, and TH+ nerve density. The whitening of endogenous BAT was almost entirely prevented following the transplantation of BA microtissues.

The authors used a Human Obesity Antibody Array to measure human protein factors within the blood of the mice and found that the concentrations of chemerin, TGF-β1, and adiponectin were significantly higher than the background which suggests the BAs transplanted in the mice were secreting soluble factors.

Chemerin positively impacts metabolic health within metabolic disease, TGF-β1 mediates insulin resistance, and adiponectin plays a protective role in OB-related metabolic conditions.

Implications

This study shows how BA microtissues could be produced on a large scale, preserved for extended periods, and administered through injection.

The 3D BA microtissues utilized in this study had higher UPC-1 protein expression and higher purity when compared to BAs prepared in a 2D culture.

Moreover, good in vivo tissue integration and survival was observed with the 3D BA microtissues, and there was no uncontrolled tissue overgrowth recorded.

In addition, at a very low dosage, the 3D BA microtissues showed promising efficacy in preventing OB and T2BM.

From the results from this study, it could be suggested that engineered 3D BA microtissues are promising therapeutics for the future treatment of OB and OB-related conditions, such as T2DM.

There are many advantages that 3D BA microtissues possess over treatment with dissociates BAs or BAPs, such as product scalability, purity, quality, and in vivo efficacy, survival, dosage, safety, and integration.

Journal reference:
Colin Lightfoot

Written by

Colin Lightfoot

Colin graduated from the University of Chester with a B.Sc. in Biomedical Science in 2020. Since completing his undergraduate degree, he worked for NHS England as an Associate Practitioner, responsible for testing inpatients for COVID-19 on admission.

Citations

Please use one of the following formats to cite this article in your essay, paper or report:

  • APA

    Lightfoot, Colin. (2021, October 18). Engineered 3D scaffolds of human brown adipose tissue as a new therapeutic strategy for obesity and diabetes. News-Medical. Retrieved on January 18, 2026 from https://www.intakehealthlab.com/news/20211018/Engineered-3D-scaffolds-of-human-brown-adipose-tissue-as-a-new-therapeutic-strategy-for-obesity-and-diabetes.aspx.

  • MLA

    Lightfoot, Colin. "Engineered 3D scaffolds of human brown adipose tissue as a new therapeutic strategy for obesity and diabetes". News-Medical. 18 January 2026. <https://www.intakehealthlab.com/news/20211018/Engineered-3D-scaffolds-of-human-brown-adipose-tissue-as-a-new-therapeutic-strategy-for-obesity-and-diabetes.aspx>.

  • Chicago

    Lightfoot, Colin. "Engineered 3D scaffolds of human brown adipose tissue as a new therapeutic strategy for obesity and diabetes". News-Medical. https://www.intakehealthlab.com/news/20211018/Engineered-3D-scaffolds-of-human-brown-adipose-tissue-as-a-new-therapeutic-strategy-for-obesity-and-diabetes.aspx. (accessed January 18, 2026).

  • Harvard

    Lightfoot, Colin. 2021. Engineered 3D scaffolds of human brown adipose tissue as a new therapeutic strategy for obesity and diabetes. News-Medical, viewed 18 January 2026, https://www.intakehealthlab.com/news/20211018/Engineered-3D-scaffolds-of-human-brown-adipose-tissue-as-a-new-therapeutic-strategy-for-obesity-and-diabetes.aspx.

Comments

The opinions expressed here are the views of the writer and do not necessarily reflect the views and opinions of News Medical.
Post a new comment
Post

Sign in to keep reading

We're committed to providing free access to quality science. By registering and providing insight into your preferences you're joining a community of over 1m science interested individuals and help us to provide you with insightful content whilst keeping our service free.

or

While we only use edited and approved content for Azthena answers, it may on occasions provide incorrect responses. Please confirm any data provided with the related suppliers or authors. We do not provide medical advice, if you search for medical information you must always consult a medical professional before acting on any information provided.

Your questions, but not your email details will be shared with OpenAI and retained for 30 days in accordance with their privacy principles.

Please do not ask questions that use sensitive or confidential information.

Read the full Terms & Conditions.

You might also like...
Research shows benefits of lifestyle interventions in reducing the risk of gestational diabetes