SARS-CoV-2 mutations change proteasome processing to alter CD8+ T cell responses

In a recent study posted to the bioRxiv* pre-print server, researchers identified mutations in severe acute respiratory syndrome coronavirus 2 (SARS-CoV-2) nucleoproteins (NP) epitope flanking regions and their potential effects on CD8+ T cell activation. They also investigated the impact of the mutations on SARS-CoV-2 epitope antigen processing.

Study: SARS-CoV-2 mutations affect proteasome processing to alter CD8+ T cell responses. Image Credit: Design_Cells / ShutterstockStudy: SARS-CoV-2 mutations affect proteasome processing to alter CD8+ T cell responses. Image Credit: Design_Cells / Shutterstock

*Important notice: bioRxiv publishes preliminary scientific reports that are not peer-reviewed and, therefore, should not be regarded as conclusive, guide clinical practice/health-related behavior, or treated as established information.

Studies have identified multiple immunodominant CD8+ T cell epitopes since SARS-CoV-2 first emerged in 2019. NP is the most abundant SARS-CoV-2 protein at all stages of the SARS-CoV-2 infection cycle, especially the initial stages. Notably, CD8+ T cell epitopes initially require viral antigen processing through the proteasome. Mutations within the epitope sequences alter the affinity of the peptide-major histocompatibility complexes (MHC), which are critical for CD8+ T cell activation and help clear viral infections, including that from SARS-CoV-2.

Several studies, including exogenous peptide assays, have demonstrated how mutations within SARS-CoV-2 epitope sequences lead to viral escape from T cell responses. In addition, for human immunodeficiency virus (HIV-1), studies have evidenced that these mutations disrupt proteasomal cleavage. However, the effects of SARS-CoV-2 epitope-flanking mutations on viral epitope antigen processing and CD8+ T cell activation are currently unknown.

About the study

In the present study, researchers searched sequences of two immunodominant SARS-CoV-2 NP epitopes - NP9- 17 and NP105-113. They identified 29 mutations in the flanking regions, i.e., within six amino acids on either side of the epitopes. They used stable B cell lines expressing SARS-CoV-2 wild-type (wt) or mutated NP through lentiviral transduction for the evaluation. Likewise, the researchers assessed these sequences using the NetChop 20S 3.0 prediction tool to predict proteasomal cleavage sites in both wt and mutated NP sequences.

Each NP construct contained a green fluorescent protein (GFP) gene separated by a viral self-cleavage T2A site, resulting in one long transcript and two translated proteins, GFP and NP. They used the mutation NP-P13L as a control because it is a CD8+ T cell escape mutant within the epitope NP9-17.

Notably, the team retrieved sequence data from the Global Initiative On Sharing The Avian Influenza Data (GISAID) database.

The team selected seven mutations that showed the most significant predicted differences in proteasomal cleavage compared to the wt NP sequence for each epitope for further investigations.

The researchers tracked the frequency of mutations over time using a mutation tracking tool. Additionally, they performed flow cytometry analysis of transduced B cells for which they co-cultured bulk CD8+ T cells specific for NP9-17 or NP105-113  for four hours before analysis of CD107a interferon-gamma (IFN-γ), and tumor necrosis factor (TNF)-α expressions.

Further, to demonstrate the differences in CD8+ T cell responses, the researchers used a 2:1 to 0.1:1 range of effector (CD8+ T cell) to target (NP-transduced B cell) ratio (E: T).

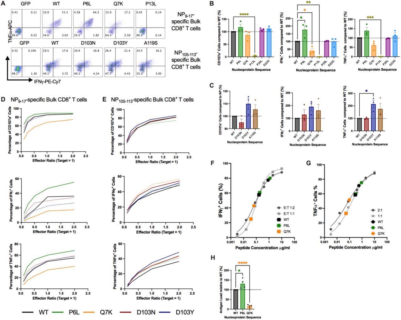
Mutations in flanking regions of epitopes alter CD8+ T Cell responses, (A) Intracellular cytokine staining of NP9-17 or NP105-113 epitope-specific bulk CD8+ T cells following incubation with GFP-or NP-transduced B cells. (B) CD8+ T Cell responses to mutations flanking NP9-17 were analyzed by flow cytometry at an E:T ratio of 2:1. (C) CD8+ T Cell responses to mutations flanking NP105-113 were analyzed by flow cytometry at an E:T ratio of 2:1. (D-E) Selected mutations were investigated in more detail by altering the E:T ratio from 2:1 to 0.1:1. (F) IFNγ titration curve in response to NP9-17 epitope peptide for NP9-17-specific bulk CD8+ T cells with NP-transduced B cell responses overlaid. (G) TNFα titration curve in response to NP9-17 epitope peptide for NP9- 17-specific bulk CD8+ T cells with NP-transduced B cell responses overlaid. (H) Estimated peptide load values were normalized to WT-NP levels. Data is presented as mean ±SEM and was analyzed by one-way ANOVA and Dunnett’s multiple comparisons test. *p<0.05, **p<0.01, ***p<0.001, ****p<0.0001.

Mutations in flanking regions of epitopes alter CD8+ T Cell responses, ​​​​​​​(A) Intracellular cytokine staining of NP9-17 or NP105-113 epitope-specific bulk CD8+ T cells following incubation with GFP-or NP-transduced B cells. (B) CD8+ T Cell responses to mutations flanking NP9-17 were analyzed by flow cytometry at an E:T ratio of 2:1. (C) CD8+ T Cell responses to mutations flanking NP105-113 were analyzed by flow cytometry at an E:T ratio of 2:1. (D-E) Selected mutations were investigated in more detail by altering the E:T ratio from 2:1 to 0.1:1. (F) IFNγ titration curve in response to NP9-17 epitope peptide for NP9-17-specific bulk CD8+ T cells with NP-transduced B cell responses overlaid. (G) TNFα titration curve in response to NP9-17 epitope peptide for NP9- 17-specific bulk CD8+ T cells with NP-transduced B cell responses overlaid. (H) Estimated peptide load values were normalized to WT-NP levels. Data is presented as mean ±SEM and was analyzed by one-way ANOVA and Dunnett’s multiple comparisons test. *p<0.05, **p<0.01, ***p<0.001, ****p<0.0001.

Study findings

Although the mutations examined in the present study are not currently present in any SARS-CoV-2 variants, their frequency has been rising since July 2020. Accordingly, despite the early time point of sequence sampling, three of the 29 identified mutations (10%) showed significant differences in the CD8+ T cell responses.

In particular, four mutations showed differences in the amount of 9-mer epitope peptides when investigated for their effect on proteasomal digestion, thus indicating that the epitope flanking regions have many naturally-occurring mutations that can potentially alter T cell responses.

NP-transduced cells showed no significant differences in GFP, SARS-CoV-2 NP, or human leukocyte antigen (HLA) expression. However, for the mutations flanking NP9-17, there was a distinct separation between the wt vs. mutant results, with the NP-Q7K showing lower and the NP-P6L showing higher T cell responses. For NP105-113, the differences were slightly restrained, but again there was a separation between wt and mutant protein results.

Taken together, the study results demonstrated that flanking mutations, particularly in the N-terminal mutants, significantly altered CD8+ T cell responses, for which the mutations most likely altered the antigen load of the epitopes on the cell surface.

Interestingly, the NP9-17  epitope showed the greatest differences across the range of E: T ratios examined during the study. The authors also observed diminished CD8+ T cell responses to the NP-Q7K mutation by NP9-17-B*27:05 epitope, which was linked with lower epitope surface expression. An inefficient epitope production by proteasome indicated immune evasion capabilities conferred by the NP-Q7K mutation. Contrastingly, the NP-D103N/Y and NP-P6L mutations flanking the NP9-17-B*27:05 epitopes and NP105-113-B*07:02, respectively, increased CD8+ T cell responses linked to augmented epitope production by the proteasome.

To summarize, the study identified the beneficial natural mutations within SARS-CoV-2 immunodominant T cell epitope flanking regions that had a remarkable potential to boost antigen processing and effectiveness of T cell recognition, thus opening new possibilities for research for coronavirus disease 2019 (COVID-19) vaccine design.

*Important notice: bioRxiv publishes preliminary scientific reports that are not peer-reviewed and, therefore, should not be regarded as conclusive, guide clinical practice/health-related behavior, or treated as established information.

Journal reference:
Neha Mathur

Written by

Neha Mathur

Neha is a digital marketing professional based in Gurugram, India. She has a Master’s degree from the University of Rajasthan with a specialization in Biotechnology in 2008. She has experience in pre-clinical research as part of her research project in The Department of Toxicology at the prestigious Central Drug Research Institute (CDRI), Lucknow, India. She also holds a certification in C++ programming.

Citations

Please use one of the following formats to cite this article in your essay, paper or report:

  • APA

    Mathur, Neha. (2022, April 12). SARS-CoV-2 mutations change proteasome processing to alter CD8+ T cell responses. News-Medical. Retrieved on January 18, 2026 from https://www.intakehealthlab.com/news/20220412/SARS-CoV-2-mutations-change-proteasome-processing-to-alter-CD82b-T-cell-responses.aspx.

  • MLA

    Mathur, Neha. "SARS-CoV-2 mutations change proteasome processing to alter CD8+ T cell responses". News-Medical. 18 January 2026. <https://www.intakehealthlab.com/news/20220412/SARS-CoV-2-mutations-change-proteasome-processing-to-alter-CD82b-T-cell-responses.aspx>.

  • Chicago

    Mathur, Neha. "SARS-CoV-2 mutations change proteasome processing to alter CD8+ T cell responses". News-Medical. https://www.intakehealthlab.com/news/20220412/SARS-CoV-2-mutations-change-proteasome-processing-to-alter-CD82b-T-cell-responses.aspx. (accessed January 18, 2026).

  • Harvard

    Mathur, Neha. 2022. SARS-CoV-2 mutations change proteasome processing to alter CD8+ T cell responses. News-Medical, viewed 18 January 2026, https://www.intakehealthlab.com/news/20220412/SARS-CoV-2-mutations-change-proteasome-processing-to-alter-CD82b-T-cell-responses.aspx.

Comments

The opinions expressed here are the views of the writer and do not necessarily reflect the views and opinions of News Medical.
Post a new comment
Post

Sign in to keep reading

We're committed to providing free access to quality science. By registering and providing insight into your preferences you're joining a community of over 1m science interested individuals and help us to provide you with insightful content whilst keeping our service free.

or

While we only use edited and approved content for Azthena answers, it may on occasions provide incorrect responses. Please confirm any data provided with the related suppliers or authors. We do not provide medical advice, if you search for medical information you must always consult a medical professional before acting on any information provided.

Your questions, but not your email details will be shared with OpenAI and retained for 30 days in accordance with their privacy principles.

Please do not ask questions that use sensitive or confidential information.

Read the full Terms & Conditions.

You might also like...
Repurposed Alzheimer’s medication offers low-cost hope for sickle cell anemia