Novel antiviral protein SAMD9L blocks HIV-1 and other lentiviruses

In a recent study published in the journal PLOS Biology, researchers in France investigated the cellular function and antiviral role of human SAMD9L and its paralog SAMD9 (short for sterile alpha motif domain-containing proteins 9 and 9-like) in HIV-1 (short for human immunodeficiency virus 1) restriction. They found that interferon (IFN)-stimulated human SAMD9L inhibits HIV-1 and primate lentiviruses in late replication phases, impacting viral translation and endosomal trafficking, while paralog SAMD9 enhances HIV-1 replication.

Study: SAMD9L acts as an antiviral factor against HIV-1 and primate lentiviruses by restricting viral and cellular translation. Image Credit: NIAIDStudy: SAMD9L acts as an antiviral factor against HIV-1 and primate lentiviruses by restricting viral and cellular translation. Image Credit: NIAID

Background

SAMD9 and SAMD9L are paralogous genes (genes separated by a gene duplication event) encoding large proteins involved in critical cellular processes such as cell division, protein translation, stress responses, apoptosis, and endosomal trafficking. Genetic variants of SAMD9 are linked to MIRAGE (myelodysplasia, infection, restriction of growth, adrenal hypoplasia, genital phenotypes, and enteropathy), while SAMD9L variants cause neurological and hematological disorders like ataxia-pancytopenia and SAMD9L-associated autoinflammatory disease.

SAMD9 and SAMD9L act as restriction factors for poxviruses by repressing viral translation. However, their role in restricting other viruses, such as HIV-1, remains largely unexplored. HIV-1, a major cause of acquired immunodeficiency syndrome (AIDS), continues to be a significant public health issue. Identifying host proteins that inhibit HIV-1 and understanding their involvement in cellular functions can inform the development of new therapeutic targets against viral infections and genetic diseases. Therefore, in the present study, researchers examined the cellular roles and antiviral functions of SAMD9 and SAMD9L in restricting the replication of HIV-1 and certain other viruses.

About the study

SAMD9L was identified as influenced by CRISPR (clustered regularly interspaced short palindromic repeats) screening in its impact on HIV-1 and other lentiviruses. Four HIV-1 clones were studied in 293T cells, and virus yield was measured using TZM-bl cells. SAMD9L's impact was further examined on HIV-2, simian lentiviruses (SIVagm.Tan1, SIVmac), gammaretrovirus (MLV or murine leukemia virus), and RNA (ribonucleic acid) viruses MOPV (mopeia virus) and VSV (vesicular stomatitis virus). Gag proteins were quantified with ELISA, and Env and Gag were analyzed with Western blot. Viral RNA and host RNA levels were monitored with RT-qPCR (quantitative reverse transcription polymerase chain reaction). SAMD9L's effect on Gag maturation was assessed with the drugs saquinavir and indinavir. Early lentiviral replication was tested with single-round HIV-1 and SIVmac pseudotyped with VSVg.

SAMD9L expression was examined under basal and IFN-I-stimulated conditions across cell lines and validated in primary cells. Using shRNA (short hairpin RNA), SAMD9L was silenced in IFN-I-stimulated HeLaP4P5 cells, and HIV-1 replication was tested with different strains. SAMD9 and SAMD9L structure was analyzed using bioinformatics tools. The effect of mutations (SAMD9L-E198A/D243A and chSAMD9L-D237A) was assessed on HIV-1 and SIVagm.Tan1. The effect of a gain-of-function mutation in SAMD9L (SAMD9L-F886Lfs*11) was tested on MLV and MOPV.

Results and discussion

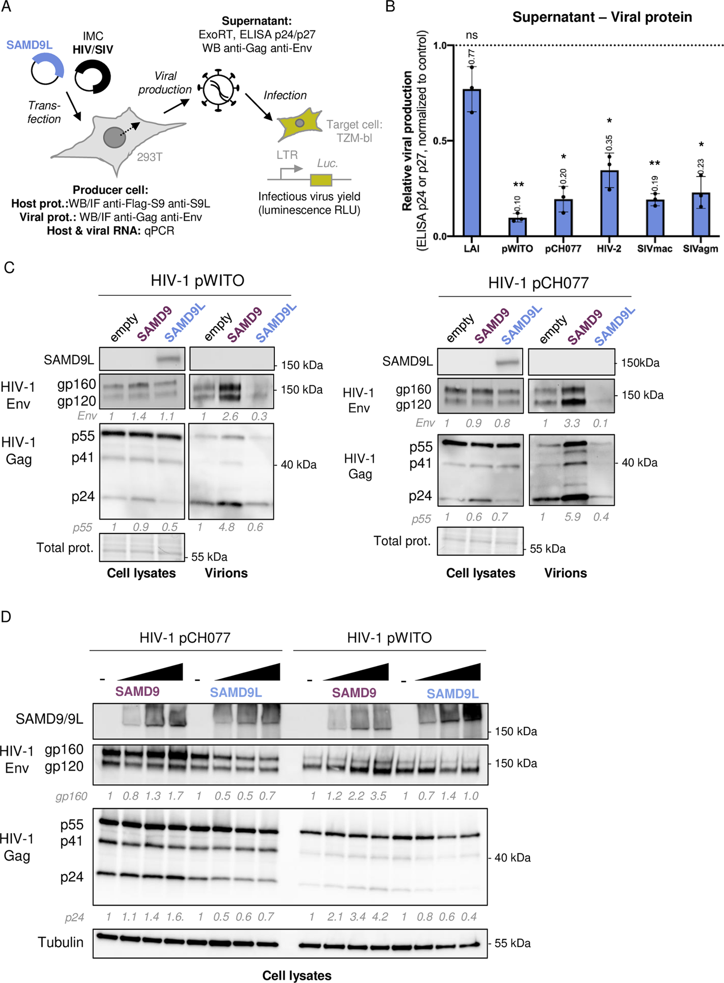
SAMD9L was found to inhibit HIV-1 infectious virus yield, while SAMD9 was found to enhance it. SAMD9L was found to strongly restrict HIV-1 transmitted/founder strains in a dose-dependent manner, independent of coreceptor use. SAMD9L also restricted HIV-2, SIVagm.Tan1 and SIVmac but did not affect MLV, MOPV, or VSV, indicating a specific antiviral effect on lentiviruses.

SAMD9L significantly reduced Gag levels in viral supernatant. SAMD9L was found to decrease Gag and Env protein expression, contrasting with SAMD9's enhancing effect. SAMD9 and SAMD9L did not affect HIV-1 RNA species or host cell RNA levels, suggesting a posttranscriptional mechanism. SAMD9L inhibited Gag p55 even under protease inhibitor treatment, indicating a prematuration effect. SAMD9L did not impact early lentiviral replication phases, suggesting specificity towards late replication.

Under IFN-I stimulation, endogenous SAMD9L expression was detectable in various cell lines, confirming SAMD9L as an interferon-stimulated gene. Knockdown of SAMD9L resulted in a significant three-fold increase in HIV-1 replication compared to control cells. This showed that IFN-stimulated SAMD9L restricted HIV-1 replication, demonstrating its functional relevance as an antiviral factor. Further, a Schlafen (SLFN)-like active site within SAMD9L was found to be essential for its antilentiviral function across mammalian species.

Mutating E198/D243 was found to abolish SAMD9L's ability to inhibit cellular protein synthesis. These findings highlight the critical role of the SLFN-like active site in SAMD9L's regulation of both cellular and viral protein production. Additionally, Western blot analysis revealed the viral-specific interactions of SAMD9L. While lentiviruses were found to be sensitive to both wild-type and gain-of-function SAMD9L, MLV and MOPV exhibited varied sensitivity to SAMD9L, enhanced by gain-of-function mutation.

Overall, the study identified SAMD9L as a novel antiviral factor that restricts HIV-1 and other lentiviruses through an SLFN ribonuclease site, highlighting its unique role in antiviral innate immunity. However, the study could not address the physiological relevance of SAMD9L on the host side due to the inability to obtain a knockout of endogenous SAMD9L in specific T-cells, likely due to toxicity.

SAMD9L restricts lentiviral protein production. (A) Experimental setup.   (B) Relative viral production of diverse primate lentiviruses, as measured by ELISA p24 (for HIV-1 strains) or p27 (for HIV-2 and SIVs) in the supernatant of producer cells with SAMD9L, normalized to the control. (C) Western blot analyses of SAMD9L and HIV-1 Env and Gag proteins in the viral producer cells and in the supernatant for 2 HIV-1 T/F strains. Quantification is provided for Env and Gag p55 protein expression, normalized to the total proteins in the cell fraction, and expressed as fold difference compared to the control (normalized to 1). (D) Similar to C in the context of increasing amounts of SAMD9 and SAMD9L. Quantification is provided for gp160 and Gag p24 protein expressions normalized to Tubulin and expressed as fold-difference compared to the control (normalized to 1). Statistics: **, p-value < 0.01; *, p-value < 0.05; ns, p-value > 0.05.SAMD9L restricts lentiviral protein production. (A) Experimental setup.   (B) Relative viral production of diverse primate lentiviruses, as measured by ELISA p24 (for HIV-1 strains) or p27 (for HIV-2 and SIVs) in the supernatant of producer cells with SAMD9L, normalized to the control. (C) Western blot analyses of SAMD9L and HIV-1 Env and Gag proteins in the viral producer cells and in the supernatant for 2 HIV-1 T/F strains. Quantification is provided for Env and Gag p55 protein expression, normalized to the total proteins in the cell fraction, and expressed as fold difference compared to the control (normalized to 1). (D) Similar to C in the context of increasing amounts of SAMD9 and SAMD9L. Quantification is provided for gp160 and Gag p24 protein expressions normalized to Tubulin and expressed as fold-difference compared to the control (normalized to 1). Statistics: **, p-value < 0.01; *, p-value < 0.05; ns, p-value > 0.05.  

Conclusion

In conclusion, the findings suggest potential therapeutic targets for HIV-1 and related viral infections and extend SAMD9L's known antiviral defense beyond poxviruses. Additionally, the findings offer insights into genetic diseases linked to SAMD9L mutations, informing and calling for future studies on their cellular and antiviral effects.

Journal reference:
Dr. Sushama R. Chaphalkar

Written by

Dr. Sushama R. Chaphalkar

Dr. Sushama R. Chaphalkar is a senior researcher and academician based in Pune, India. She holds a PhD in Microbiology and comes with vast experience in research and education in Biotechnology. In her illustrious career spanning three decades and a half, she held prominent leadership positions in academia and industry. As the Founder-Director of a renowned Biotechnology institute, she worked extensively on high-end research projects of industrial significance, fostering a stronger bond between industry and academia.  

Citations

Please use one of the following formats to cite this article in your essay, paper or report:

  • APA

    Chaphalkar, Sushama R.. (2024, July 07). Novel antiviral protein SAMD9L blocks HIV-1 and other lentiviruses. News-Medical. Retrieved on January 18, 2026 from https://www.intakehealthlab.com/news/20240707/Novel-antiviral-protein-SAMD9L-blocks-HIV-1-and-other-lentiviruses.aspx.

  • MLA

    Chaphalkar, Sushama R.. "Novel antiviral protein SAMD9L blocks HIV-1 and other lentiviruses". News-Medical. 18 January 2026. <https://www.intakehealthlab.com/news/20240707/Novel-antiviral-protein-SAMD9L-blocks-HIV-1-and-other-lentiviruses.aspx>.

  • Chicago

    Chaphalkar, Sushama R.. "Novel antiviral protein SAMD9L blocks HIV-1 and other lentiviruses". News-Medical. https://www.intakehealthlab.com/news/20240707/Novel-antiviral-protein-SAMD9L-blocks-HIV-1-and-other-lentiviruses.aspx. (accessed January 18, 2026).

  • Harvard

    Chaphalkar, Sushama R.. 2024. Novel antiviral protein SAMD9L blocks HIV-1 and other lentiviruses. News-Medical, viewed 18 January 2026, https://www.intakehealthlab.com/news/20240707/Novel-antiviral-protein-SAMD9L-blocks-HIV-1-and-other-lentiviruses.aspx.

Comments

The opinions expressed here are the views of the writer and do not necessarily reflect the views and opinions of News Medical.
Post a new comment
Post

Sign in to keep reading

We're committed to providing free access to quality science. By registering and providing insight into your preferences you're joining a community of over 1m science interested individuals and help us to provide you with insightful content whilst keeping our service free.

or

While we only use edited and approved content for Azthena answers, it may on occasions provide incorrect responses. Please confirm any data provided with the related suppliers or authors. We do not provide medical advice, if you search for medical information you must always consult a medical professional before acting on any information provided.

Your questions, but not your email details will be shared with OpenAI and retained for 30 days in accordance with their privacy principles.

Please do not ask questions that use sensitive or confidential information.

Read the full Terms & Conditions.

You might also like...
A high-protein diet shows strong anti-cholera effects