Oligodendrocytes identified as key amyloid β producers in Alzheimer's disease

In a recent study published in the journal PLOS Biology, researchers used mouse models to demonstrate that neurons were not the only source of abnormal amyloid β proteins contributing to the pathology of Alzheimer's disease. They found that oligodendrocytes play a significant role in the abnormal neuronal hyperactivity in Alzheimer's disease and are a major source of amyloid β protein.

Study: Selective suppression of oligodendrocyte-derived amyloid beta rescues neuronal dysfunction in Alzheimer’s disease. Image Credit: nobeastsofierce / ShutterstockStudy: Selective suppression of oligodendrocyte-derived amyloid beta rescues neuronal dysfunction in Alzheimer’s disease. Image Credit: nobeastsofierce / Shutterstock

Background

The accumulation of abnormal amyloid β plaques is one of the hallmarks of Alzheimer's disease. Amyloid β plaques are an important target for therapy and understanding the disease's pathophysiology. Clinical trials for antibodies against amyloid β have shown that targeting amyloid β plaques slows the functional and cognitive decline in Alzheimer's patients.

One of the first neuronal responses to the accumulation of amyloid β plaques is increased and abnormal excitability. Transcriptomics-based research has shown that astrocytes, microglia, and oligodendrocytes in mouse models of Alzheimer's disease and Alzheimer's disease tissue from humans show abnormal responses to amyloid β. However, despite these observed cellular effects of amyloid β, the possibility of other cells in the nervous system being sources of aberrant amyloid β has not been explored.

About the study

In the present study, the researchers explored four open-access single-nucleus ribonucleic acid (RNA) datasets to investigate the expression of genes involved in amyloid β production, such as the genes that code for beta-secretase, amyloid precursor protein, and various components of gamma-secretase such as presenilin 1 and 2, and nicastrin.

Open-access proteomics databases were also used to confirm that the RNA expression levels observed in the single nucleus RNA datasets also translated to similar levels of protein expression. Immunohistochemical analyses using specific antibodies were used to confirm the presence of beta-secretase and amyloid precursor proteins in oligodendrocytes in mice.

Post-mortem tissue from patients who had sporadic Alzheimer's disease, as well as from healthy controls, were used for in-situ hybridization and RNA scoping to determine whether Alzheimer's disease altered the amyloid β-producing capacity of oligodendrocytes. For this, they examined the expression of the genes BACE1 and APP, which code for beta-secretase component 1 and amyloid precursor protein, respectively, and the MBP gene, which codes for myelin basic protein and is expressed only in oligodendrocytes.

The study also included a densitometric analysis of BACE1 and APP expression in neurons and oligodendrocytes to examine the amount and variability of these two genes' expression in each type of cell.

Furthermore, the researchers aimed to confirm that oligodendrocytes did indeed produce amyloid β protein and did not just express the components for amyloid β production. They obtained oligodendrocytes from human induced pluripotent stem cells from patients with familial Alzheimer's disease as well as from healthy controls and tested these cell lines for amyloid β production.

The study also compared the amyloid β production between oligodendrocytes and neurons by producing cortical neurons from the same pluripotent stem cells used to derive oligodendrocytes and examining the production of amyloid β in both cell lines.

The researchers also conducted knockout experiments in mice to investigate whether the amyloid β produced by oligodendrocytes could form amyloid β plaques in vivo. The amyloid β plaque loads in the motor, retrosplenial, and visual cortices of the mice were assessed when the mice reached the age of four months.

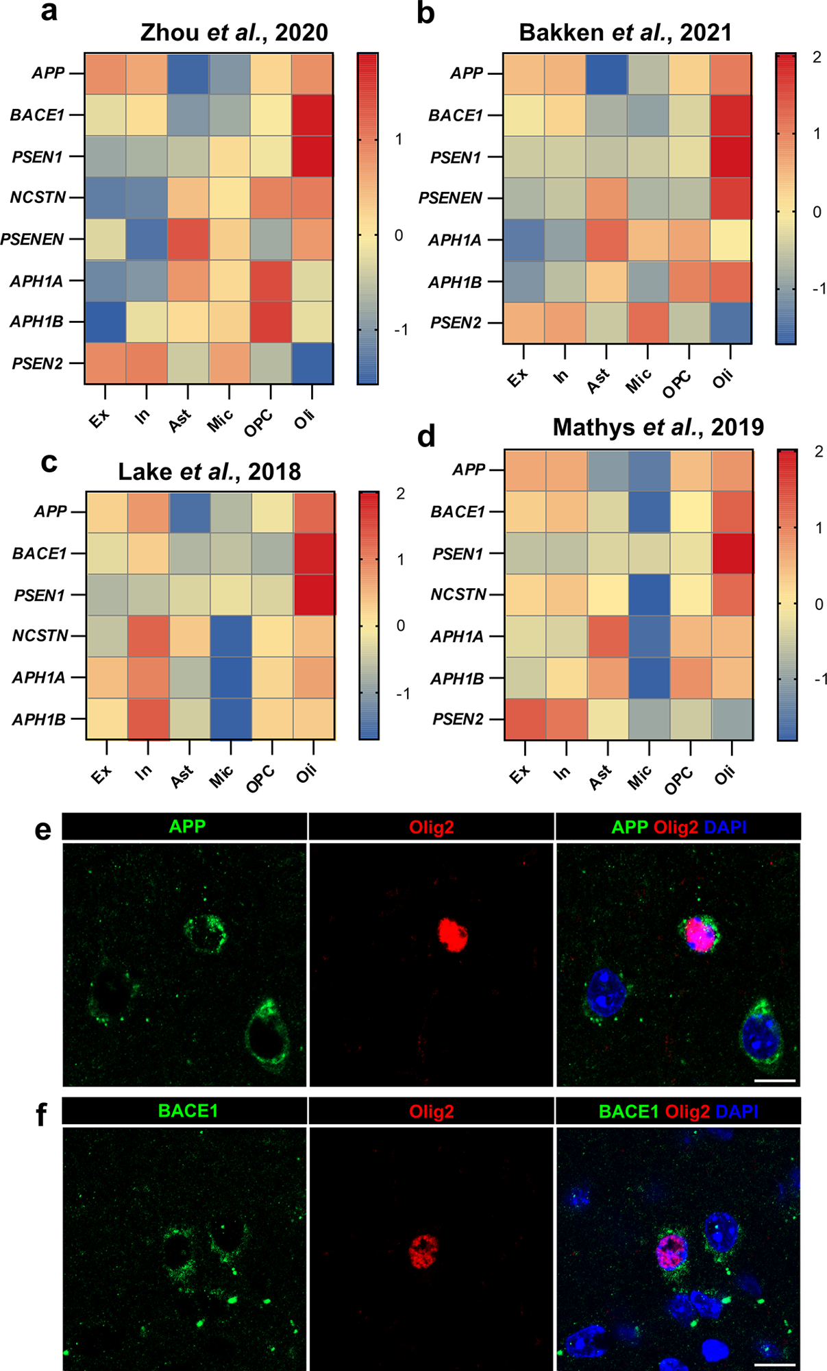
Components required to produce Aβ are expressed at high levels in oligodendrocytes but not other glial cells. Heatmaps showing the log2 (norm count) z-score of genes of interest across different cell types [Excitatory neurons (Ex), Inhibitory neurons (In), Astrocytes (Ast), Microglia (Mic), Oligodendrocyte Precursor Cells (OPC), and Oligodendrocytes (Oli)], from 4 publicly available human single nucleus RNA sequencing datasets. APP, BACE1, and all components of γ-secretase (PSEN1, PSENEN, NCSTN, APH1A, APH1B) with the exception of PSEN2 (which is interchangeable with PSEN1) are expressed at high levels in oligodendrocytes, many at higher levels than any other cell type. (a) Data from Zhou and colleagues was generated using tissue from the motor cortex of 36 subjects, including controls, AD patients, and those carrying TREM2 variants. (b) Data from Bakken and colleagues was generated using tissue from the motor cortex of 5 control subjects. (c) Data from Lake and colleagues [12] was generated using tissue from the frontal cortex of 6 control subjects. (d) Data from Mathys and colleagues was generated using tissue from the prefrontal cortex of 48 subjects with varying degrees of AD-related pathology. (e) Representative immunofluorescent images showing APP (green), oligodendroglial marker Olig2 (red), and DAPI (nuclei; blue) in the cortex of a 4-month-old wild-type mouse. Scale bar = 10 μm. (f) Representative immunofluorescent images showing BACE1 (green), oligodendroglial marker Olig2 (red), and DAPI (nuclei; blue) in the cortex of a 4-month-old wild-type mouse. Scale bar = 10 μm.

Components required to produce Aβ are expressed at high levels in oligodendrocytes but not other glial cells. Heatmaps showing the log2 (norm count) z-score of genes of interest across different cell types [Excitatory neurons (Ex), Inhibitory neurons (In), Astrocytes (Ast), Microglia (Mic), Oligodendrocyte Precursor Cells (OPC), and Oligodendrocytes (Oli)], from 4 publicly available human single nucleus RNA sequencing datasets. APP, BACE1, and all components of γ-secretase (PSEN1, PSENEN, NCSTN, APH1A, APH1B) with the exception of PSEN2 (which is interchangeable with PSEN1) are expressed at high levels in oligodendrocytes, many at higher levels than any other cell type. (a) Data from Zhou and colleagues was generated using tissue from the motor cortex of 36 subjects, including controls, AD patients, and those carrying TREM2 variants. (b) Data from Bakken and colleagues was generated using tissue from the motor cortex of 5 control subjects. (c) Data from Lake and colleagues [12] was generated using tissue from the frontal cortex of 6 control subjects. (d) Data from Mathys and colleagues was generated using tissue from the prefrontal cortex of 48 subjects with varying degrees of AD-related pathology. (e) Representative immunofluorescent images showing APP (green), oligodendroglial marker Olig2 (red), and DAPI (nuclei; blue) in the cortex of a 4-month-old wild-type mouse. Scale bar = 10 μm. (f) Representative immunofluorescent images showing BACE1 (green), oligodendroglial marker Olig2 (red), and DAPI (nuclei; blue) in the cortex of a 4-month-old wild-type mouse. Scale bar = 10 μm.

Results

The study found that not only do oligodendrocytes produce greater amounts of amyloid β than neurons, but also contribute significantly to the abnormal neuronal hyperactivity observed in Alzheimer's disease. Furthermore, selective suppression of amyloid β production in the oligodendrocytes was found to improve Alzheimer's disease pathology.

In the in vivo observations in the mouse models, suppression of amyloid β production in oligodendrocytes was also found to restore neuronal function. The oligodendrocytes were also observed to produce a higher proportion of soluble aggregates than neurons, with a non-linear relationship between the amyloid β monomer and aggregate concentrations.

The researchers believe that restoring neuronal function after suppressing oligodendrocyte amyloid β production is surprising given that the reduction of amyloid β plaques is only modest. In comparison, suppressing amyloid β production in neurons results in an almost total elimination of amyloid β plaques. These findings support those from previous studies that indicated that neuronal amyloid β is responsible for plaque formation in Alzheimer's disease.

Conclusions

Overall, the findings showed that oligodendrocytes produce higher levels of amyloid β than neurons, contributing to the abnormal neuronal hyperactivity that is part of Alzheimer's disease pathology. Although neuronal amyloid β plays a more prominent role in plaque formation, suppressing amyloid β production in oligodendrocytes restored neuronal function in mice and improved Alzheimer's disease pathology.

Journal reference:
  • Rajani, R. M., Ellingford, R., Hellmuth, M., Harris, S. S., Taso, Orjona S, Graykowski, D., Kar, F., Arber, C., Fertan, E., John, D., Swire, M., Lloyd, M., Giovannucci, T. A., Bourdenx, M., Klenerman, D., Vassar, R., Wray, S., Frigerio, S., & Busche, M. A. (2024). Selective suppression of oligodendrocyte-derived amyloid beta rescues neuronal dysfunction in Alzheimer's disease. PLOS Biology, 22(7), DOI:10.1371/journal.pbio.3002727, https://journals.plos.org/plosbiology/article?id=10.1371/journal.pbio.3002727
Dr. Chinta Sidharthan

Written by

Dr. Chinta Sidharthan

Chinta Sidharthan is a writer based in Bangalore, India. Her academic background is in evolutionary biology and genetics, and she has extensive experience in scientific research, teaching, science writing, and herpetology. Chinta holds a Ph.D. in evolutionary biology from the Indian Institute of Science and is passionate about science education, writing, animals, wildlife, and conservation. For her doctoral research, she explored the origins and diversification of blindsnakes in India, as a part of which she did extensive fieldwork in the jungles of southern India. She has received the Canadian Governor General’s bronze medal and Bangalore University gold medal for academic excellence and published her research in high-impact journals.

Citations

Please use one of the following formats to cite this article in your essay, paper or report:

  • APA

    Sidharthan, Chinta. (2024, July 24). Oligodendrocytes identified as key amyloid β producers in Alzheimer's disease. News-Medical. Retrieved on January 18, 2026 from https://www.intakehealthlab.com/news/20240724/Oligodendrocytes-identified-as-key-amyloid-ceb2-producers-in-Alzheimers-disease.aspx.

  • MLA

    Sidharthan, Chinta. "Oligodendrocytes identified as key amyloid β producers in Alzheimer's disease". News-Medical. 18 January 2026. <https://www.intakehealthlab.com/news/20240724/Oligodendrocytes-identified-as-key-amyloid-ceb2-producers-in-Alzheimers-disease.aspx>.

  • Chicago

    Sidharthan, Chinta. "Oligodendrocytes identified as key amyloid β producers in Alzheimer's disease". News-Medical. https://www.intakehealthlab.com/news/20240724/Oligodendrocytes-identified-as-key-amyloid-ceb2-producers-in-Alzheimers-disease.aspx. (accessed January 18, 2026).

  • Harvard

    Sidharthan, Chinta. 2024. Oligodendrocytes identified as key amyloid β producers in Alzheimer's disease. News-Medical, viewed 18 January 2026, https://www.intakehealthlab.com/news/20240724/Oligodendrocytes-identified-as-key-amyloid-ceb2-producers-in-Alzheimers-disease.aspx.

Comments

The opinions expressed here are the views of the writer and do not necessarily reflect the views and opinions of News Medical.
Post a new comment
Post

Sign in to keep reading

We're committed to providing free access to quality science. By registering and providing insight into your preferences you're joining a community of over 1m science interested individuals and help us to provide you with insightful content whilst keeping our service free.

or

While we only use edited and approved content for Azthena answers, it may on occasions provide incorrect responses. Please confirm any data provided with the related suppliers or authors. We do not provide medical advice, if you search for medical information you must always consult a medical professional before acting on any information provided.

Your questions, but not your email details will be shared with OpenAI and retained for 30 days in accordance with their privacy principles.

Please do not ask questions that use sensitive or confidential information.

Read the full Terms & Conditions.

You might also like...
Researchers explore why Alzheimer's affects men and women differently