Orbital-Raster-Scan Sampling Technique Enables Handheld Raman Systems to Reliably and Rapidly Determine Heterogeneous Samples

Inelastic light scattering on a sample is measured by Raman spectroscopy. The Raman spectrum is unique to each IR-active substance, and thus, allows for clear identification of the substance of interest. The Metrohm Instant Raman Analyzers (Mira) (Figure 1) are a new handheld Raman spectrometer from Metrohm, featuring the Orbital-Raster-Scan (ORS) sampling technique to detect even complex substances, such as heterogeneous mixtures, rapidly and reliably.

Mira, Metrohm’s handheld Raman spectrometer for real-time analysis and identification

Figure 1. Mira, Metrohm’s handheld Raman spectrometer for real-time analysis and identification

Handheld Raman Systems

Handheld Raman systems have become technologically more advanced and miniaturized over the years, and as a result, they are now being increasingly used to identify substances in a non-destructive and rapid manner. Integrating the ORS technique extends the area of analysis, while maintaining high spectral resolution. With this capability, handheld devices can now perform reliable analysis of heterogeneous samples within seconds.

The characteristic spectral fingerprint of a substance consists of peak positions and intensities. Composition and concentration data of the constituents of a sample can be extracted from the Raman spectrum due to the linear relationship between the concentration and the intensity of the spectrum. Although Raman spectroscopy was available from the 1930s, its widespread adoption took place in the 1960s, when lasers were developed. The earlier equipment was not only bulky due to the use of large monochromators, but also had long acquisition times.

However, these drawbacks have been overcome with laser technological advancements. Similarly, the market requirements towards the technique have also been further developed over the years. As a result, today’s benchtop systems and handheld Raman devices have better flexibility, speed, reproducibility, and ease of operation.

Closely related sampling techniques are used by most of the commercially available portable and handheld Raman systems, involving the use of a single, static laser beam that provides a fixed, ultra-small analysis area. Besides compact hardware and low power consumption advantages, this design can identify multiple compounds from a single measurement because of its superior spectral resolution.

However, this sampling technique faces a number of issues in most field applications, which although have conditions suitable for the portable instruments. A large analysis area is often required for heterogeneous samples so that a representative image of the composition of the samples can be captured by devices.

However, increasing the beam diameter is not sufficient, and the spectral resolution may get affected due to the need for larger aperture, as can be seen in the top and middle images shown in Figure 2. Additionally, the high power density produced by the tight laser focus causes the sample to get damaged by a localized heat buildup. This is common in dark materials.

Dispersive spectrometers use a tightly focused beam (top), resulting in a high spectral resolution, but components in heterogeneous samples can be missed completely. Simple broadening of the beam would result in a loss of spectral resolution (center). The ORS technique (bottom) scans a larger sample area and is therefore more likely to capture dispersed sample components without compromising spectral resolution.

Figure 2. Dispersive spectrometers use a tightly focused beam (top), resulting in a high spectral resolution, but components in heterogeneous samples can be missed completely. Simple broadening of the beam would result in a loss of spectral resolution (center). The ORS technique (bottom) scans a larger sample area and is therefore more likely to capture dispersed sample components without compromising spectral resolution.

Advantage of Using the ORS Technique

The aforementioned problems can be addressed by the ORS technique featured in Metrohm’s Mira spectrometers by allowing the laser sweep over a large sample area. Consequently, the analysis area is improved without affecting the spectral resolution, yielding an average spectrum of multiple measurements performed at various points during the laser sweep.

This is illustrated in the bottom image of Figure 2. More reliable analyses can be performed with the ORS technique by enabling accurate and reproducible measurements. Moreover, the chance for sample damage is also reduced by lowering the average laser intensity per surface area.

Having a large analysis area is extremely beneficial in the analysis of complex samples, such as drugs, which are a mixture of active pharmaceutical ingredients (APIs) and excipients in tightly controlled ratios. Three different APIs are present in effervescent cold medicines, namely phenylephrine bitartrate as a decongestant, chlorpheniramine maleate as an antihistamine, and aspirin to relieve pain.

Theoretically, the homogenous API distribution within the tablets can be ensured rapidly and effectively using Raman spectroscopy, in the perspective of quality control. However, practically, the API distribution analysis is a laborious and time-intensive process because APIs have a small particle size of roughly 257μm on an average and most Raman systems have a small beam diameter.

A representative surface area can only be analyzed by performing multiple measurements. Conversely, the ORS technique allows scanning an area of roughly 3mm diameter, thus enabling the Mira spectrometers to observe the API distribution in one analysis. This means the full potential of Raman spectroscopy can be leveraged.

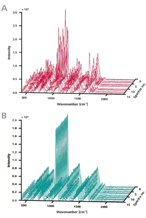
The measurements exhibit better reproducibility as orbital raster scanning can collect spectra at various sample points. This improved reproducibility can be clearly understood from the comparison shown in Figure 3, where Raman spectra were collected with or without ORS for the APIs present in an effervescent cold medicine.

A Mira DS device directly analyzed the effervescent cold tablets in point-and-shoot mode, without the need for sample preparation. The acquisition time was the same for the measurements taken with and without ORS. Fifteen spectra at random sample points were collected for each mode. Figures 3A and 3B show the plots of the spectra captured without and with ORS, respectively, demonstrating the improvement in reproducibility owing to scanning larger areas.

A) The 15 Raman spectra were recorded without ORS at random locations on a single sample. Although peaks are observed at the same positions, intensities vary. B) As in A, the 15 spectra were measured at random locations on a single sample – this time, however, an area of 3 mm diameter was sampled using ORS. The spectra are visibly congruent.

Figure 3. A) The 15 Raman spectra were recorded without ORS at random locations on a single sample. Although peaks are observed at the same positions, intensities vary. B) As in A, the 15 spectra were measured at random locations on a single sample – this time, however, an area of 3 mm diameter was sampled using ORS. The spectra are visibly congruent.

Users can save considerable analysis time, thanks to the reproducible results provided by MIRA systems with the help of the ORS technique. As can be seen in Figure 4, the average value of the 15 spectra recorded without the ORS technique agrees well with a single spectrum captured with ORS (HQI = 0.99), which means that up to 15 spectra recorded without ORS can be replaced with a single measurement with ORS.

The overlay of a single spectrum taken with ORS (blue) and the average over 15 spectra measured without ORS (red) shows that the curves match nearly perfectly.

Figure 4. The overlay of a single spectrum taken with ORS (blue) and the average over 15 spectra measured without ORS (red) shows that the curves match nearly perfectly.

About Metrohm

At Metrohm is one of the world’s most trusted manufacturers of high-precision instruments for chemical analysis. Metrohm was founded in 1943 by engineer Bertold Suhner in Herisau, Switzerland. Today, Metrohm is represented in 120 countries by subsidiaries and exclusive distributors. The global Metrohm Group also includes the Dutch companies Metrohm Applikon and Metrohm Autolab, manufacturers of online analyzers and instruments for electrochemical research, respectively. Recently, the Metrohm Group was joined by Metrohm Raman, a leading manufacturer of handheld Raman spectrometers.

Metrohm is the global market leader in analytical instruments for titration. Instruments for ion chromatography, voltammetry, conductivity, and stability measurement make the Metrohm portfolio for ion analysis complete. Instruments for Near-infrared and Raman spectroscopy are another, strongly growing segment of the Metrohm portfolio.

Metrohm is a problem solver, both in the laboratory and within the industrial process. To this end, the company offers their customers complete solutions, including dedicated analytical instrumentation as well as comprehensive application know-how. More than 30% of the company’s employees at the Metrohm international headquarters in Herisau work in R&D.

Metrohm has been owned 100% by the non-profit Metrohm Foundation since 1982. The Metrohm Foundation, which does not exert any influence on the company’s business operations, sponsors gifted students in the natural sciences, supports charitable and philanthropic purposes and, above all, ensures the independence of the company.


Sponsored Content Policy: News-Medical.net publishes articles and related content that may be derived from sources where we have existing commercial relationships, provided such content adds value to the core editorial ethos of News-Medical.Net which is to educate and inform site visitors interested in medical research, science, medical devices and treatments.

Last updated: Apr 1, 2021 at 8:36 AM

Citations

Please use one of the following formats to cite this article in your essay, paper or report:

  • APA

    Metrohm USA Inc.. (2021, April 01). Orbital-Raster-Scan Sampling Technique Enables Handheld Raman Systems to Reliably and Rapidly Determine Heterogeneous Samples. News-Medical. Retrieved on January 17, 2026 from https://www.intakehealthlab.com/whitepaper/20151214/Orbital-Raster-Scan-Sampling-Technique-Enables-Handheld-Raman-Systems-to-Reliably-and-Rapidly-Determine-Heterogeneous-Samples.aspx.

  • MLA

    Metrohm USA Inc.. "Orbital-Raster-Scan Sampling Technique Enables Handheld Raman Systems to Reliably and Rapidly Determine Heterogeneous Samples". News-Medical. 17 January 2026. <https://www.intakehealthlab.com/whitepaper/20151214/Orbital-Raster-Scan-Sampling-Technique-Enables-Handheld-Raman-Systems-to-Reliably-and-Rapidly-Determine-Heterogeneous-Samples.aspx>.

  • Chicago

    Metrohm USA Inc.. "Orbital-Raster-Scan Sampling Technique Enables Handheld Raman Systems to Reliably and Rapidly Determine Heterogeneous Samples". News-Medical. https://www.intakehealthlab.com/whitepaper/20151214/Orbital-Raster-Scan-Sampling-Technique-Enables-Handheld-Raman-Systems-to-Reliably-and-Rapidly-Determine-Heterogeneous-Samples.aspx. (accessed January 17, 2026).

  • Harvard

    Metrohm USA Inc.. 2021. Orbital-Raster-Scan Sampling Technique Enables Handheld Raman Systems to Reliably and Rapidly Determine Heterogeneous Samples. News-Medical, viewed 17 January 2026, https://www.intakehealthlab.com/whitepaper/20151214/Orbital-Raster-Scan-Sampling-Technique-Enables-Handheld-Raman-Systems-to-Reliably-and-Rapidly-Determine-Heterogeneous-Samples.aspx.

Other White Papers by this Supplier

While we only use edited and approved content for Azthena answers, it may on occasions provide incorrect responses. Please confirm any data provided with the related suppliers or authors. We do not provide medical advice, if you search for medical information you must always consult a medical professional before acting on any information provided.

Your questions, but not your email details will be shared with OpenAI and retained for 30 days in accordance with their privacy principles.

Please do not ask questions that use sensitive or confidential information.

Read the full Terms & Conditions.