Estimation of pHe of Denatured Ethanol Fuel with a pH Meter as per ASTM D6423

pHe is a significant parameter for decreasing the risk of failing motors. It indicates the acid strength of ethanol and alcohol fuels. Determination of pHe of a denatured blend of ethanol utilizing a 913 pH meter as per ASTM D6423 is explained in this application note.

Sample

Denatured ethanol fuel

Sample Preparation

No sample preparation is necessary, if necessary cool or heat it to 22 °C ± 2 °C using a thermostat.

Configuration

. .
913 pH Meter, laboratory version 2.913.0210
tiBase 1.1 6.6063.112
EtOH-Trode, inner and bridge electrolyte c(KCl) = 3 mol/L 6.0269.100
Temperature sensor Pt1000 6.1110.100
External magnetic stirring plate (e.g. IKA color squid white) IKA 0003671000

Analysis of Samples

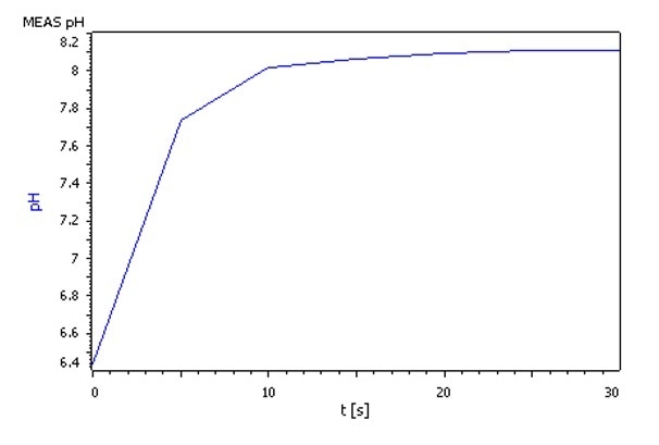
A 60 mL sample is measured and taken in a 100 mL beaker. After being placed on an external stirring plate, electrodes are immersed, and estimation is started immediately. The reading on pH meter after 30 seconds is deemed to be the acid strength of sample.

Parameters

. .
pHe (n=10) s rel (%)
8.08 0.45

About Metrohm

At Metrohm is one of the world’s most trusted manufacturers of high-precision instruments for chemical analysis. Metrohm was founded in 1943 by engineer Bertold Suhner in Herisau, Switzerland. Today, Metrohm is represented in 120 countries by subsidiaries and exclusive distributors. The global Metrohm Group also includes the Dutch companies Metrohm Applikon and Metrohm Autolab, manufacturers of online analyzers and instruments for electrochemical research, respectively. Recently, the Metrohm Group was joined by Metrohm Raman, a leading manufacturer of handheld Raman spectrometers.

Metrohm is the global market leader in analytical instruments for titration. Instruments for ion chromatography, voltammetry, conductivity, and stability measurement make the Metrohm portfolio for ion analysis complete. Instruments for Near-infrared and Raman spectroscopy are another, strongly growing segment of the Metrohm portfolio.

Metrohm is a problem solver, both in the laboratory and within the industrial process. To this end, the company offers their customers complete solutions, including dedicated analytical instrumentation as well as comprehensive application know-how. More than 30% of the company’s employees at the Metrohm international headquarters in Herisau work in R&D.

Metrohm has been owned 100% by the non-profit Metrohm Foundation since 1982. The Metrohm Foundation, which does not exert any influence on the company’s business operations, sponsors gifted students in the natural sciences, supports charitable and philanthropic purposes and, above all, ensures the independence of the company.


Sponsored Content Policy: News-Medical.net publishes articles and related content that may be derived from sources where we have existing commercial relationships, provided such content adds value to the core editorial ethos of News-Medical.Net which is to educate and inform site visitors interested in medical research, science, medical devices and treatments.

Last updated: May 15, 2020 at 11:34 AM

Citations

Please use one of the following formats to cite this article in your essay, paper or report:

  • APA

    Metrohm USA Inc.. (2020, May 15). Estimation of pHe of Denatured Ethanol Fuel with a pH Meter as per ASTM D6423. News-Medical. Retrieved on January 17, 2026 from https://www.intakehealthlab.com/whitepaper/20180628/Estimation-of-pHe-of-Denatured-Ethanol-Fuel-with-a-pH-Meter-as-per-ASTM-D6423.aspx.

  • MLA

    Metrohm USA Inc.. "Estimation of pHe of Denatured Ethanol Fuel with a pH Meter as per ASTM D6423". News-Medical. 17 January 2026. <https://www.intakehealthlab.com/whitepaper/20180628/Estimation-of-pHe-of-Denatured-Ethanol-Fuel-with-a-pH-Meter-as-per-ASTM-D6423.aspx>.

  • Chicago

    Metrohm USA Inc.. "Estimation of pHe of Denatured Ethanol Fuel with a pH Meter as per ASTM D6423". News-Medical. https://www.intakehealthlab.com/whitepaper/20180628/Estimation-of-pHe-of-Denatured-Ethanol-Fuel-with-a-pH-Meter-as-per-ASTM-D6423.aspx. (accessed January 17, 2026).

  • Harvard

    Metrohm USA Inc.. 2020. Estimation of pHe of Denatured Ethanol Fuel with a pH Meter as per ASTM D6423. News-Medical, viewed 17 January 2026, https://www.intakehealthlab.com/whitepaper/20180628/Estimation-of-pHe-of-Denatured-Ethanol-Fuel-with-a-pH-Meter-as-per-ASTM-D6423.aspx.

Other White Papers by this Supplier

While we only use edited and approved content for Azthena answers, it may on occasions provide incorrect responses. Please confirm any data provided with the related suppliers or authors. We do not provide medical advice, if you search for medical information you must always consult a medical professional before acting on any information provided.

Your questions, but not your email details will be shared with OpenAI and retained for 30 days in accordance with their privacy principles.

Please do not ask questions that use sensitive or confidential information.

Read the full Terms & Conditions.